HOME   LIST
‹–   –›

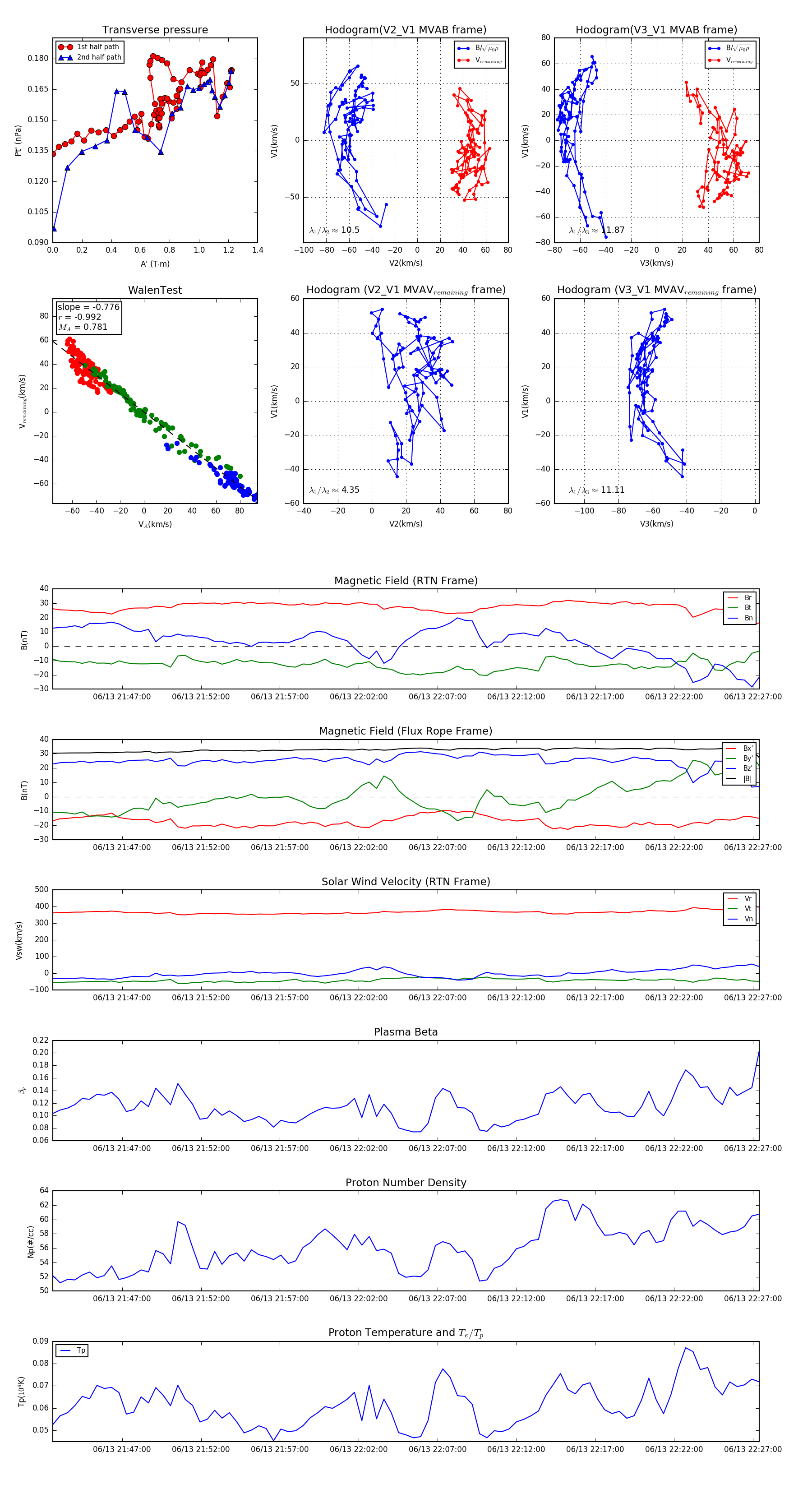
Flux Rope in 2023

Flux Rope Event 2023-06-13 21:42:36 ~ 2023-06-13 22:27:24 (2689 seconds)


plot