HOME   LIST
‹–   –›

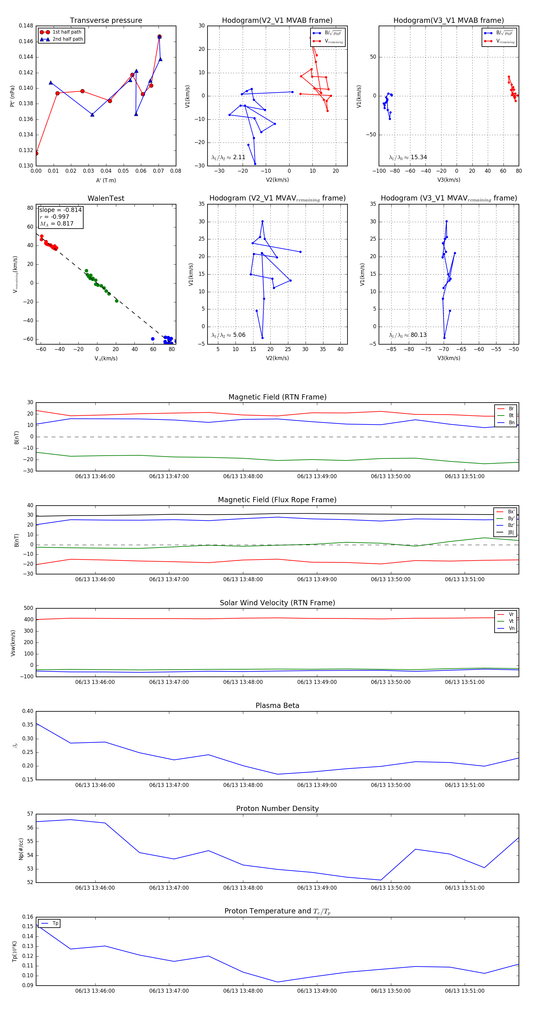
Flux Rope in 2023

Flux Rope Event 2023-06-13 13:45:12 ~ 2023-06-13 13:51:44 (393 seconds)


plot