HOME   LIST
‹–   –›

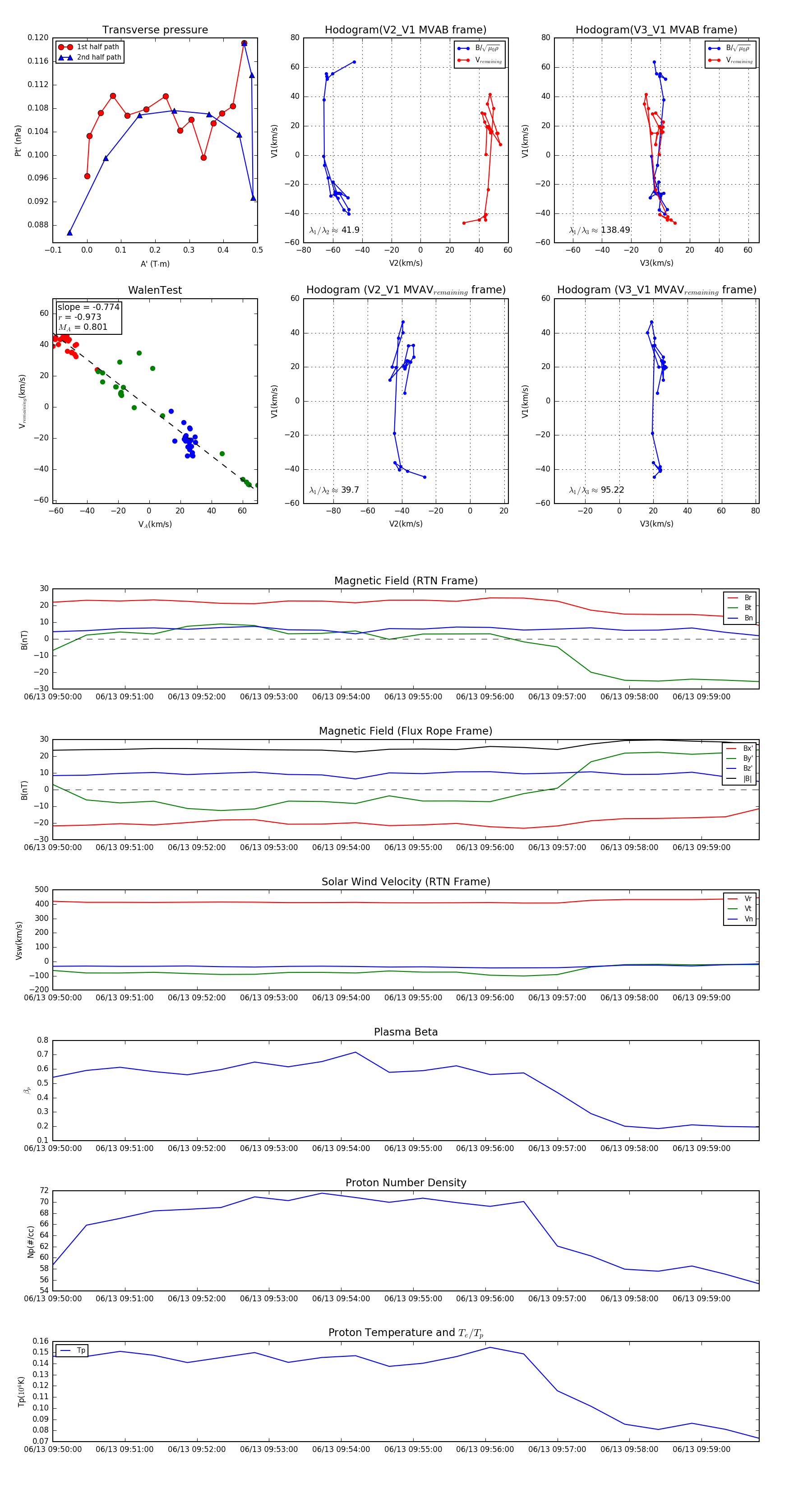
Flux Rope in 2023

Flux Rope Event 2023-06-13 09:50:00 ~ 2023-06-13 09:59:48 (589 seconds)


plot