HOME   LIST
‹–   –›

Flux Rope in 2023

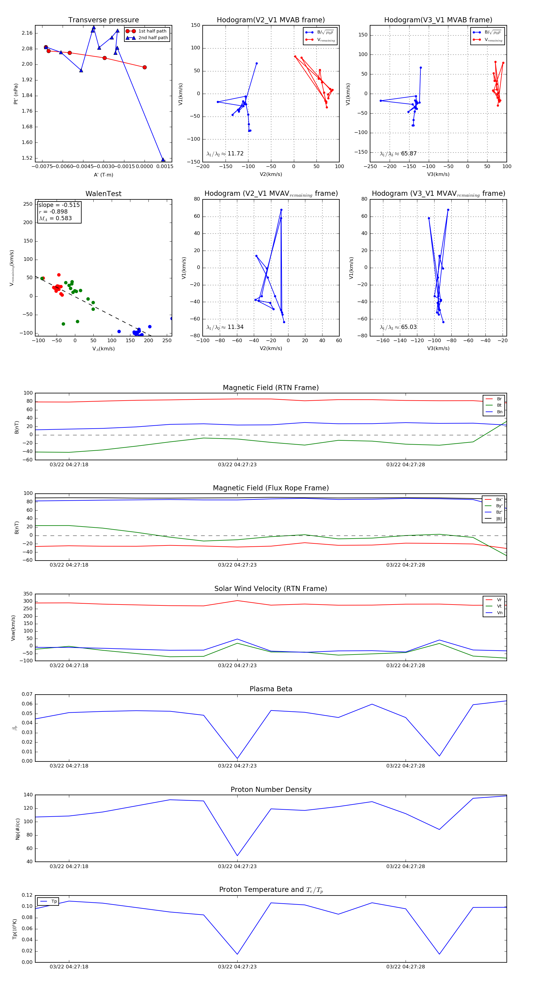
Flux Rope Event 2023-03-22 04:27:17 ~ 2023-03-22 04:27:31 (15 seconds)


plot