HOME   LIST
‹–   –›

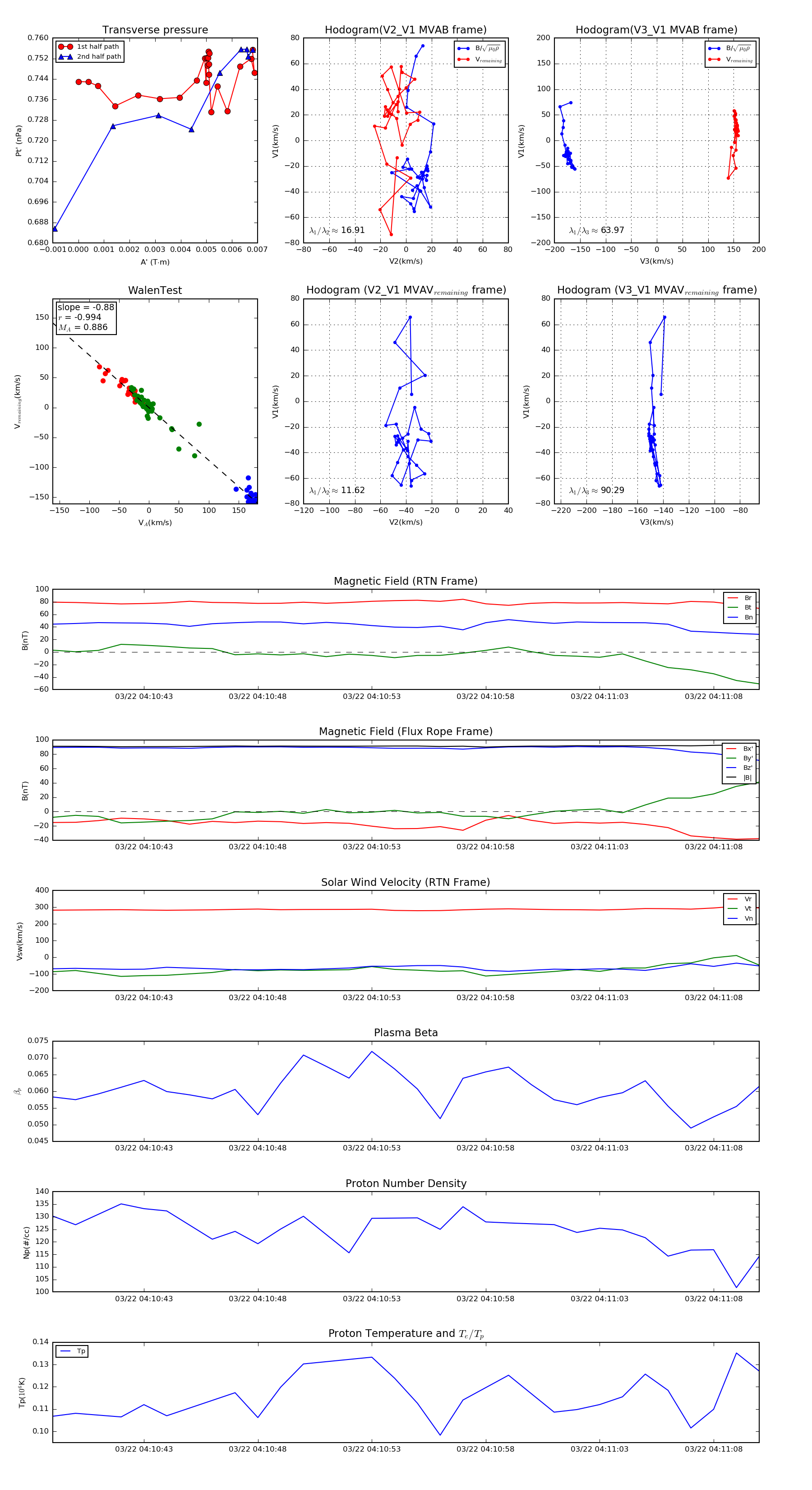
Flux Rope in 2023

Flux Rope Event 2023-03-22 04:10:39 ~ 2023-03-22 04:11:10 (32 seconds)


plot