HOME   LIST
‹–   –›

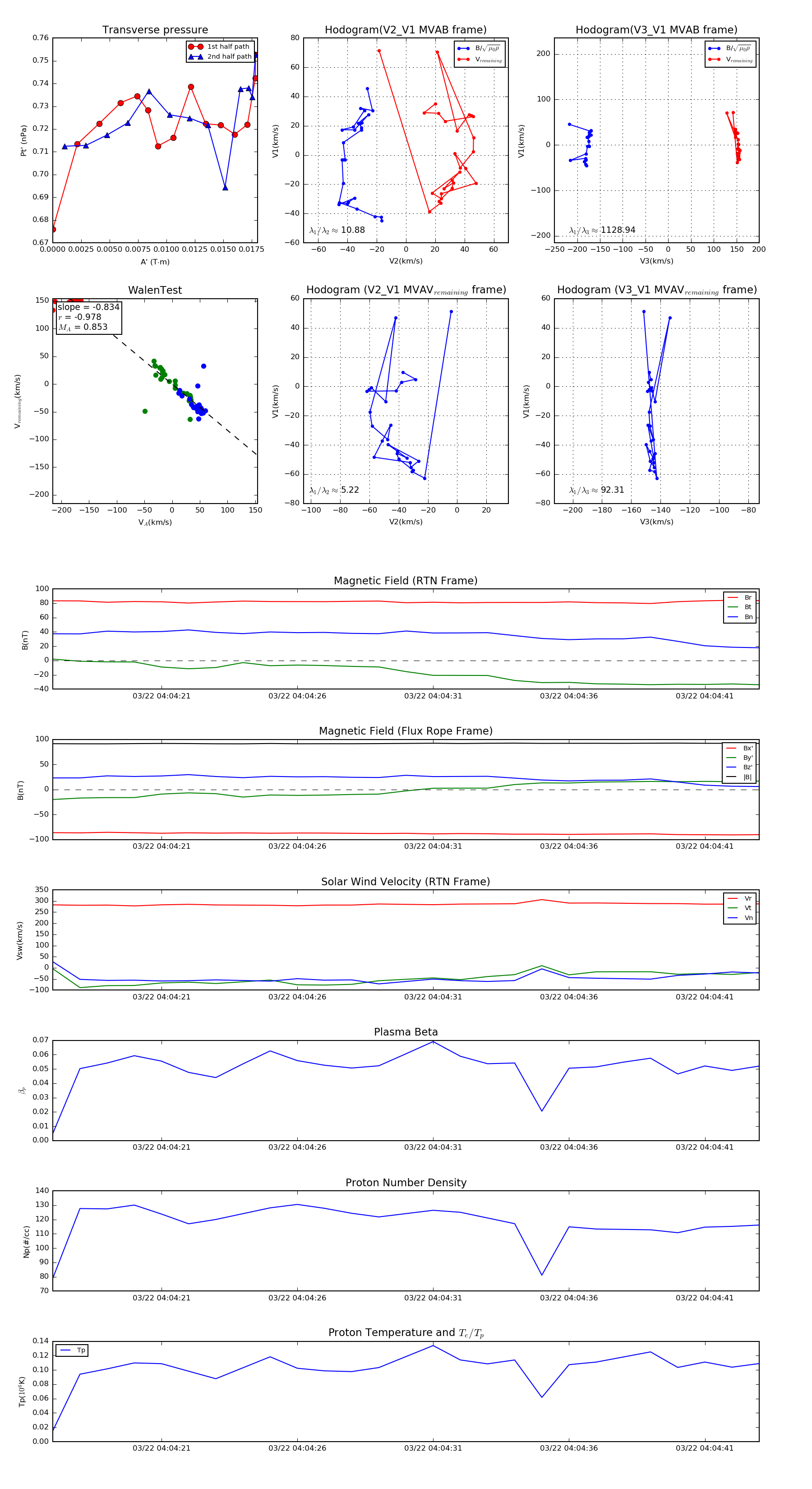
Flux Rope in 2023

Flux Rope Event 2023-03-22 04:04:17 ~ 2023-03-22 04:04:43 (27 seconds)


plot