HOME   LIST
‹–   –›

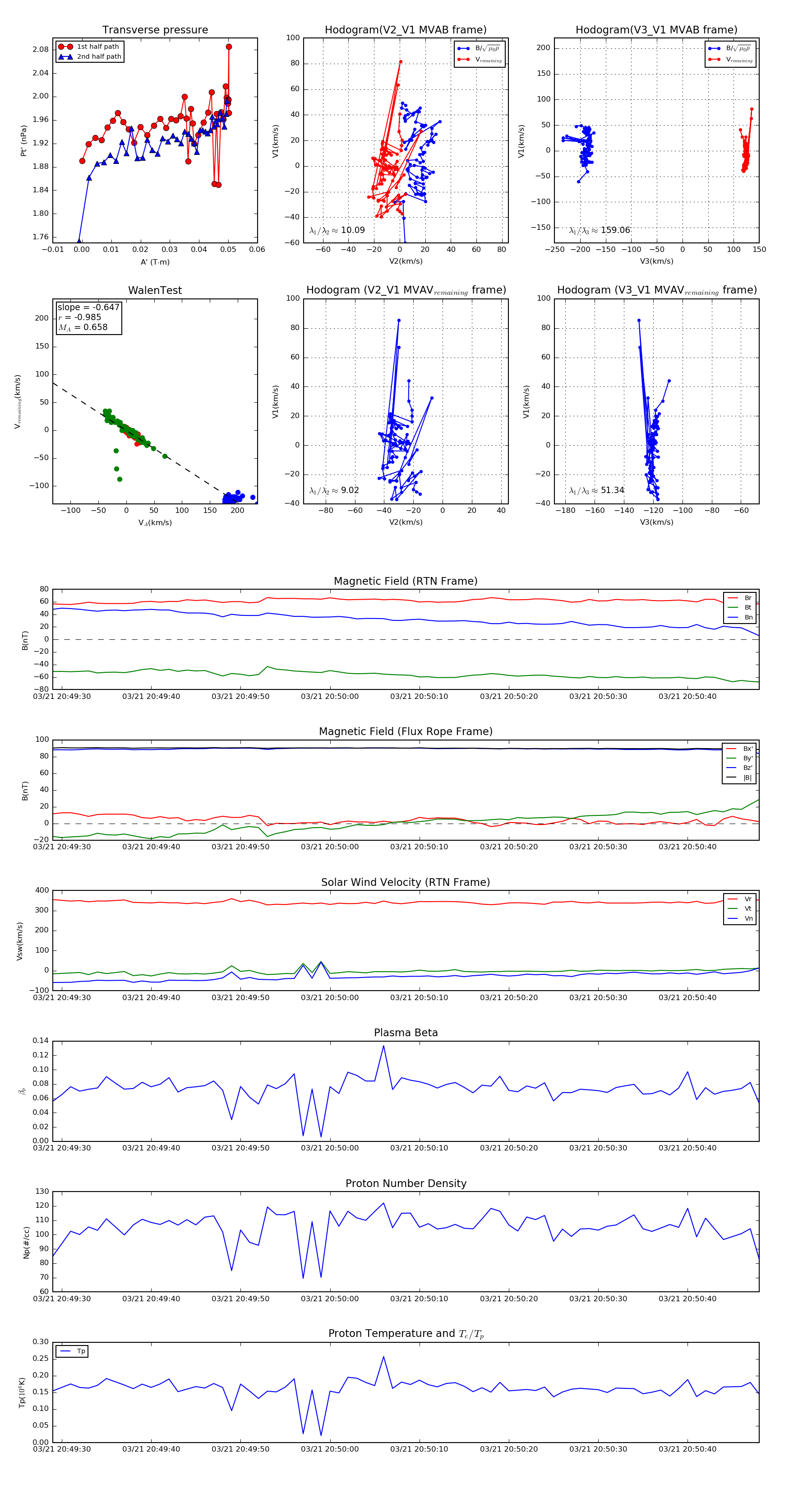
Flux Rope in 2023

Flux Rope Event 2023-03-21 20:49:29 ~ 2023-03-21 20:50:48 (80 seconds)


plot