HOME   LIST
‹–   –›

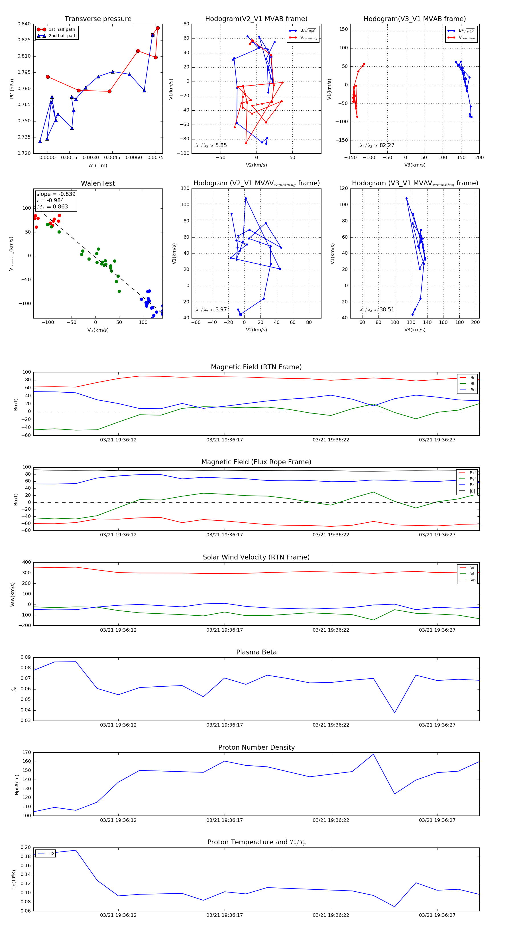
Flux Rope in 2023

Flux Rope Event 2023-03-21 19:36:08 ~ 2023-03-21 19:36:29 (22 seconds)


plot