HOME   LIST
‹–   –›

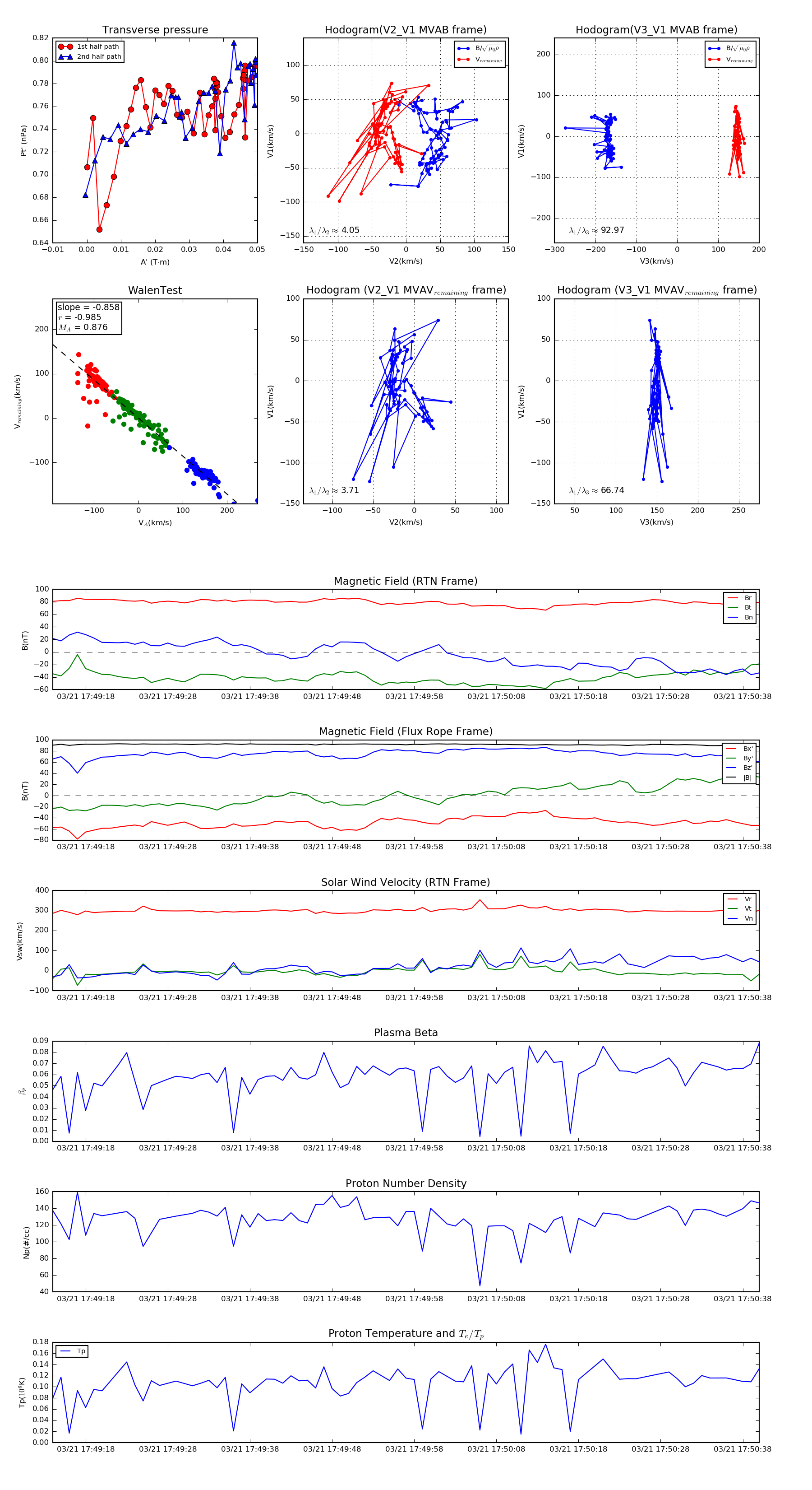
Flux Rope in 2023

Flux Rope Event 2023-03-21 17:49:14 ~ 2023-03-21 17:50:40 (87 seconds)


plot