HOME   LIST
‹–   –›

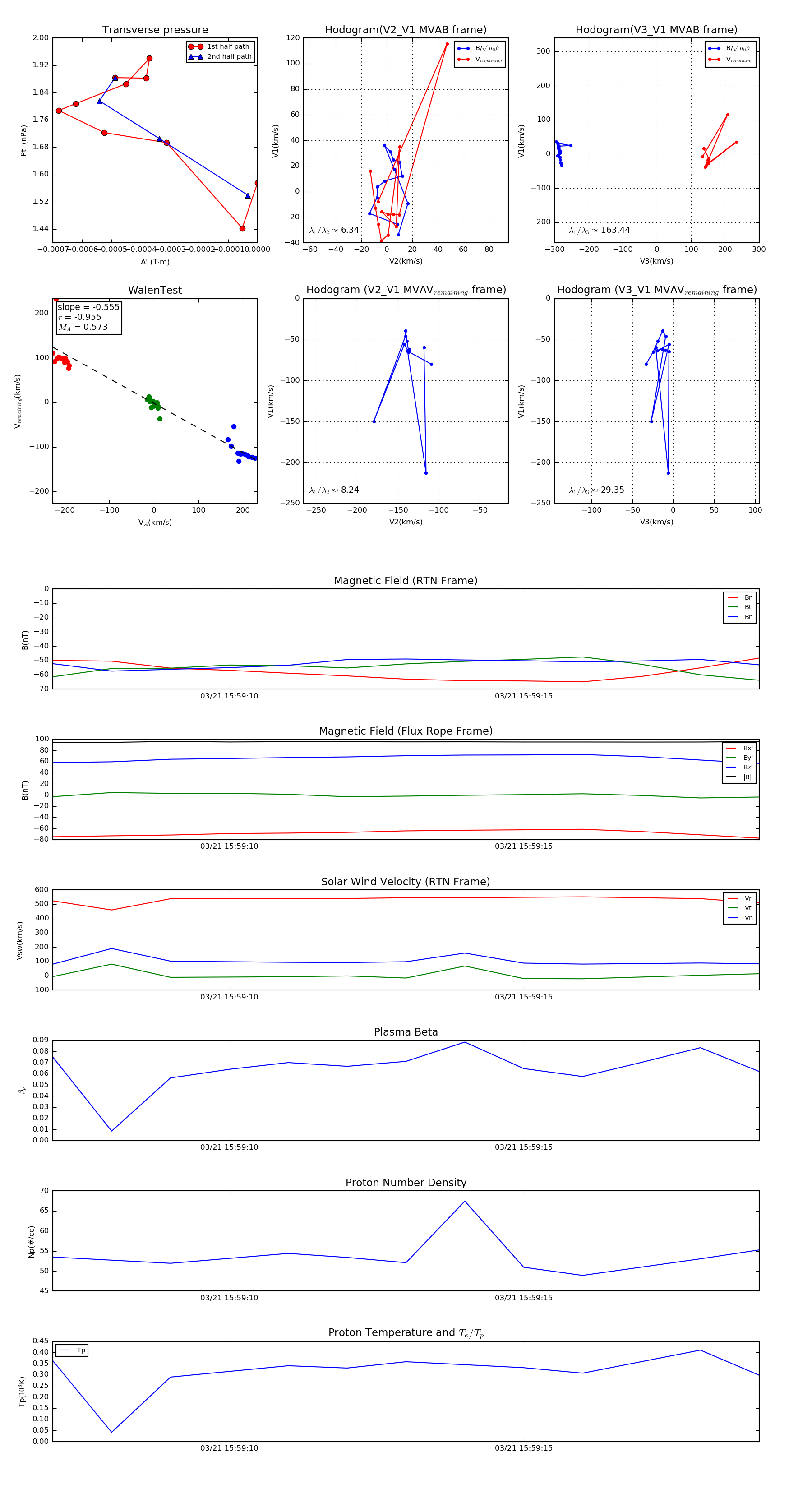
Flux Rope in 2023

Flux Rope Event 2023-03-21 15:59:07 ~ 2023-03-21 15:59:19 (13 seconds)


plot