HOME   LIST
‹–   –›

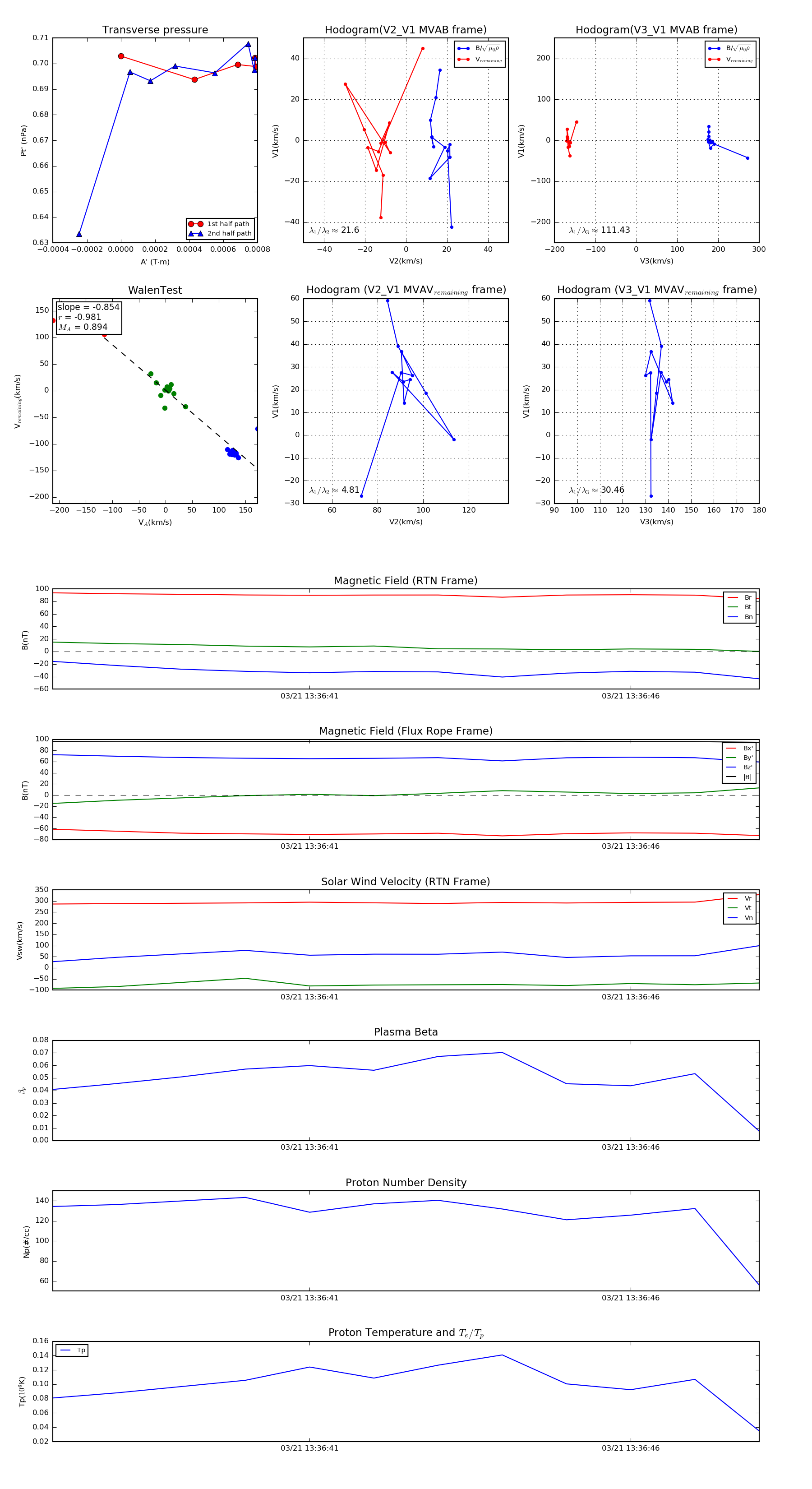
Flux Rope in 2023

Flux Rope Event 2023-03-21 13:36:37 ~ 2023-03-21 13:36:48 (12 seconds)


plot