HOME   LIST
‹–   –›

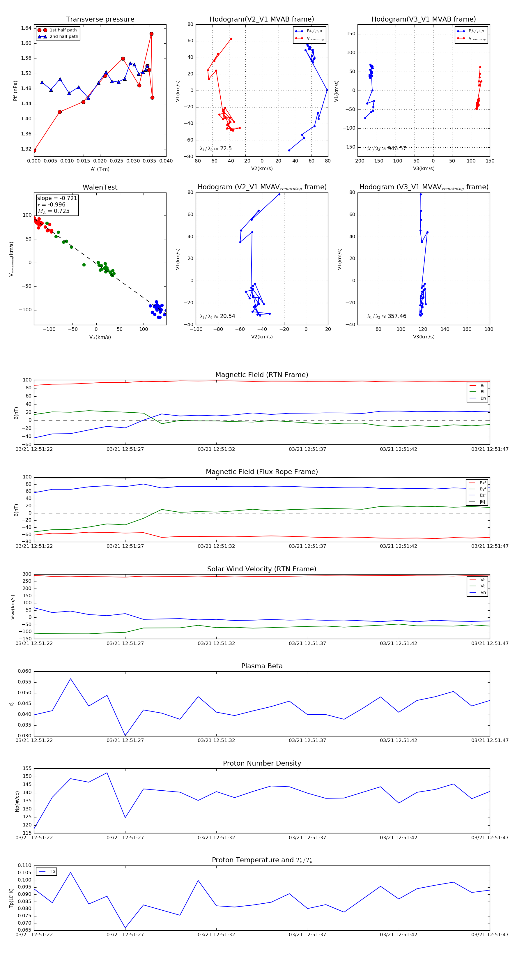
Flux Rope in 2023

Flux Rope Event 2023-03-21 12:51:22 ~ 2023-03-21 12:51:47 (26 seconds)


plot