HOME   LIST
‹–   –›

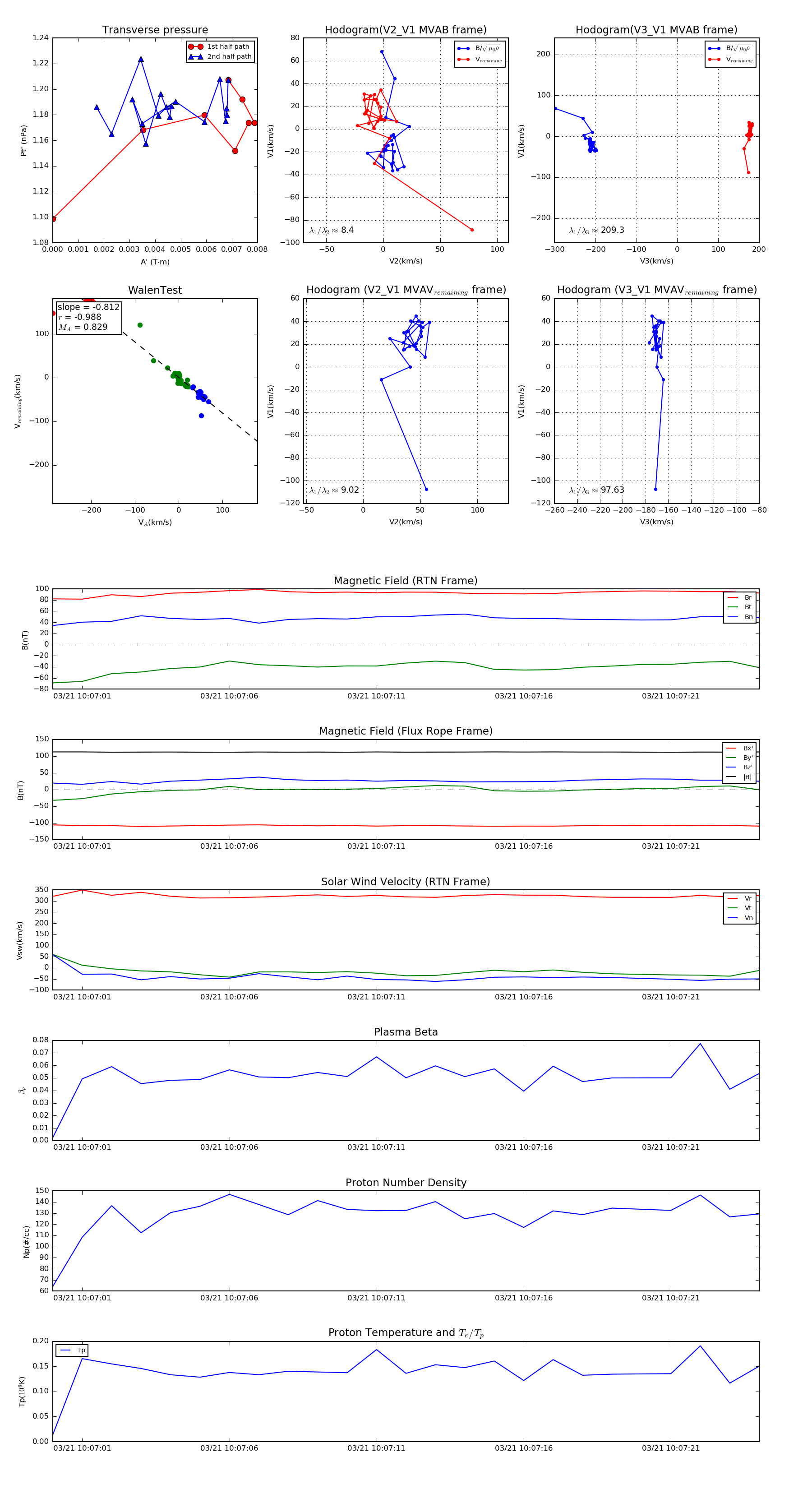
Flux Rope in 2023

Flux Rope Event 2023-03-21 10:07:00 ~ 2023-03-21 10:07:24 (25 seconds)


plot