HOME   LIST
‹–   –›

Flux Rope in 2023

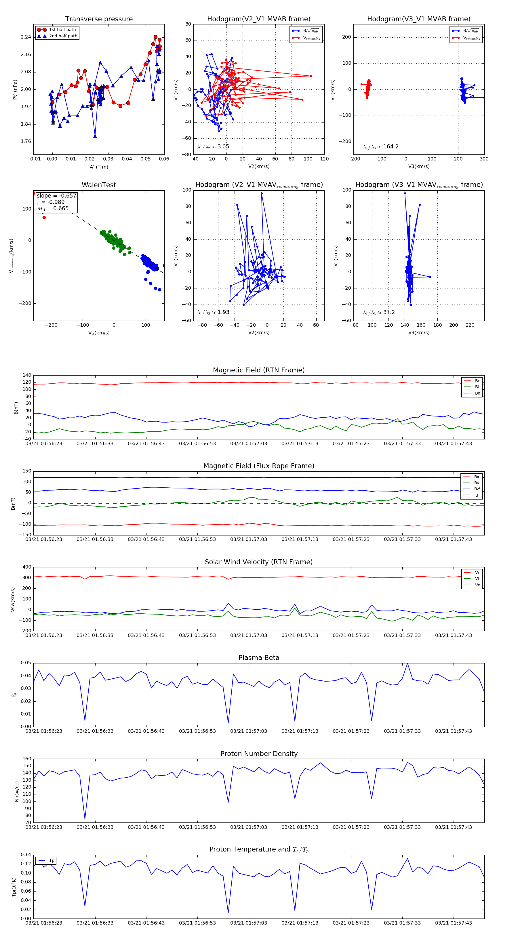
Flux Rope Event 2023-03-21 01:56:21 ~ 2023-03-21 01:57:49 (89 seconds)


plot