HOME   LIST
‹–   –›

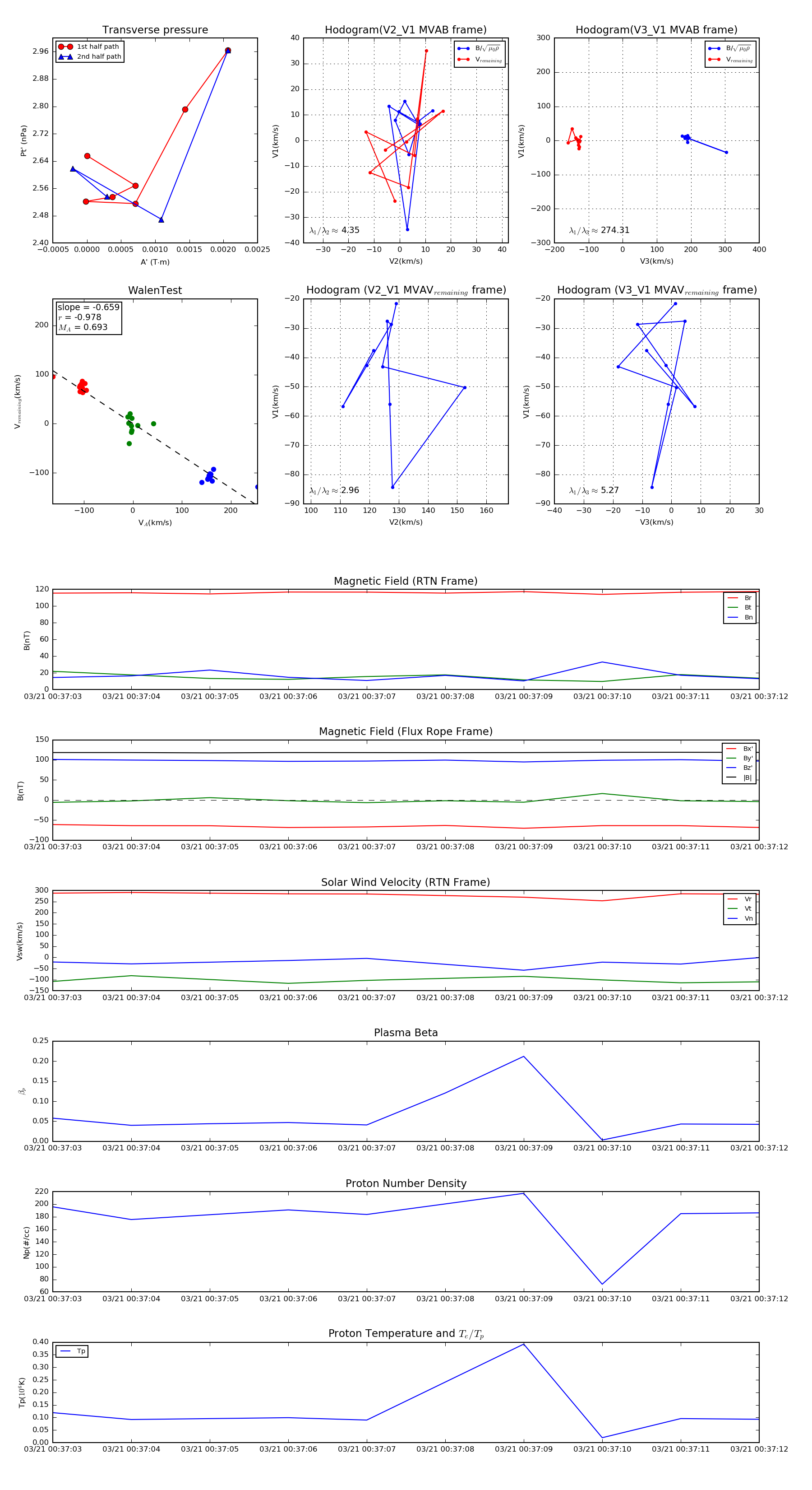
Flux Rope in 2023

Flux Rope Event 2023-03-21 00:37:03 ~ 2023-03-21 00:37:12 (10 seconds)


plot