HOME   LIST
‹–   –›

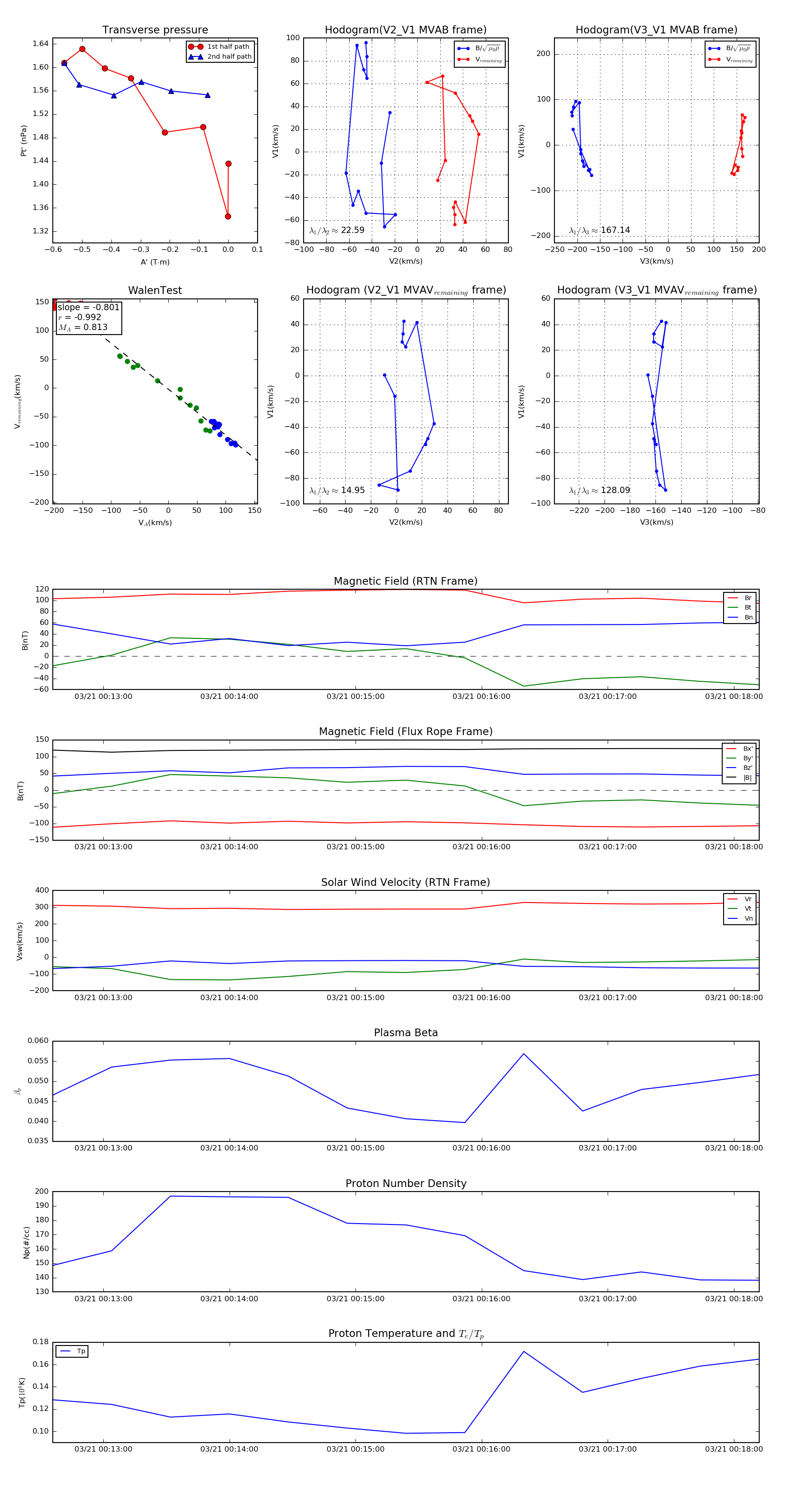
Flux Rope in 2023

Flux Rope Event 2023-03-21 00:12:36 ~ 2023-03-21 00:18:12 (337 seconds)


plot