HOME   LIST
‹–   –›

Flux Rope in 2023

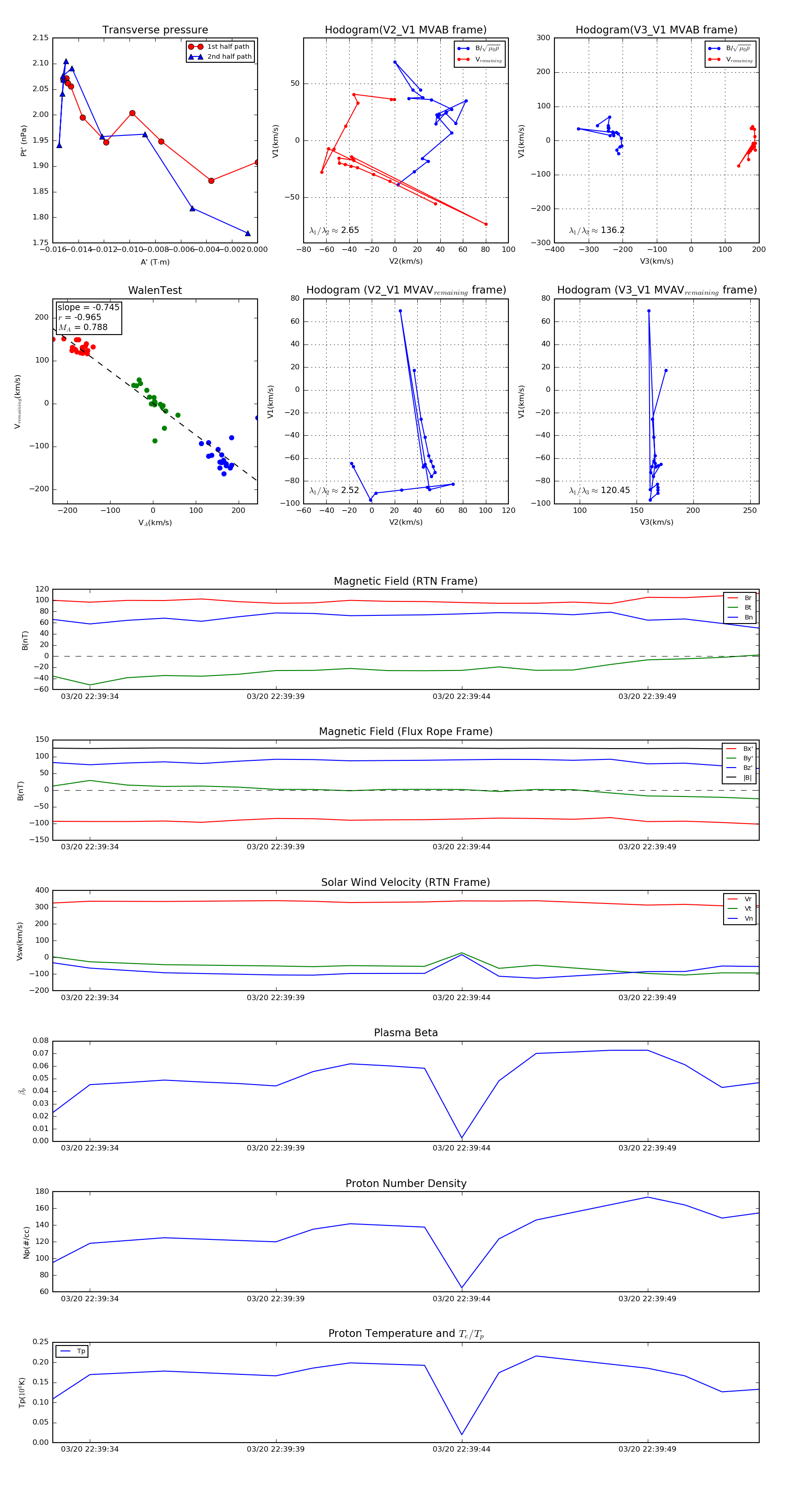
Flux Rope Event 2023-03-20 22:39:33 ~ 2023-03-20 22:39:52 (20 seconds)


plot