HOME   LIST
‹–   –›

Flux Rope in 2023

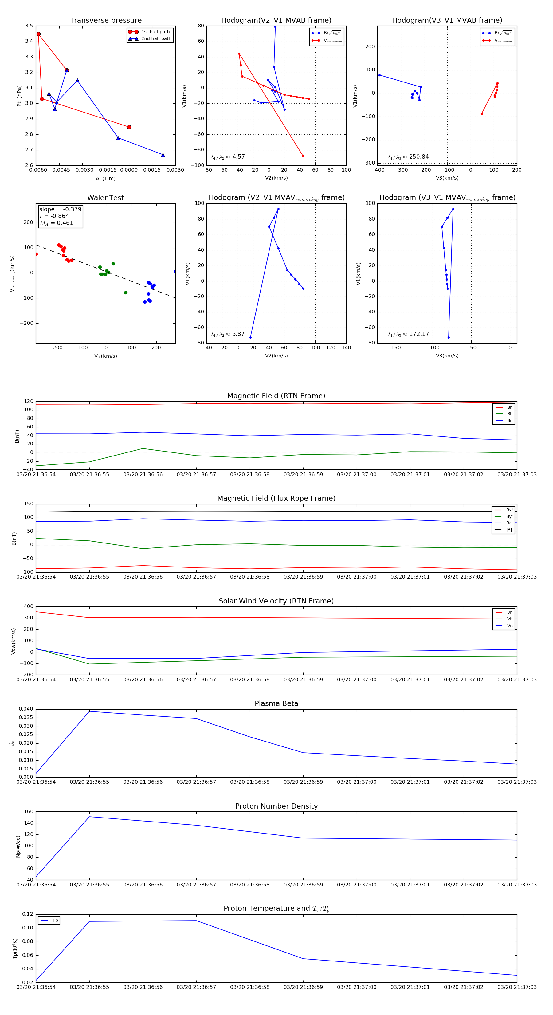
Flux Rope Event 2023-03-20 21:36:54 ~ 2023-03-20 21:37:03 (10 seconds)


plot