HOME   LIST
‹–   –›

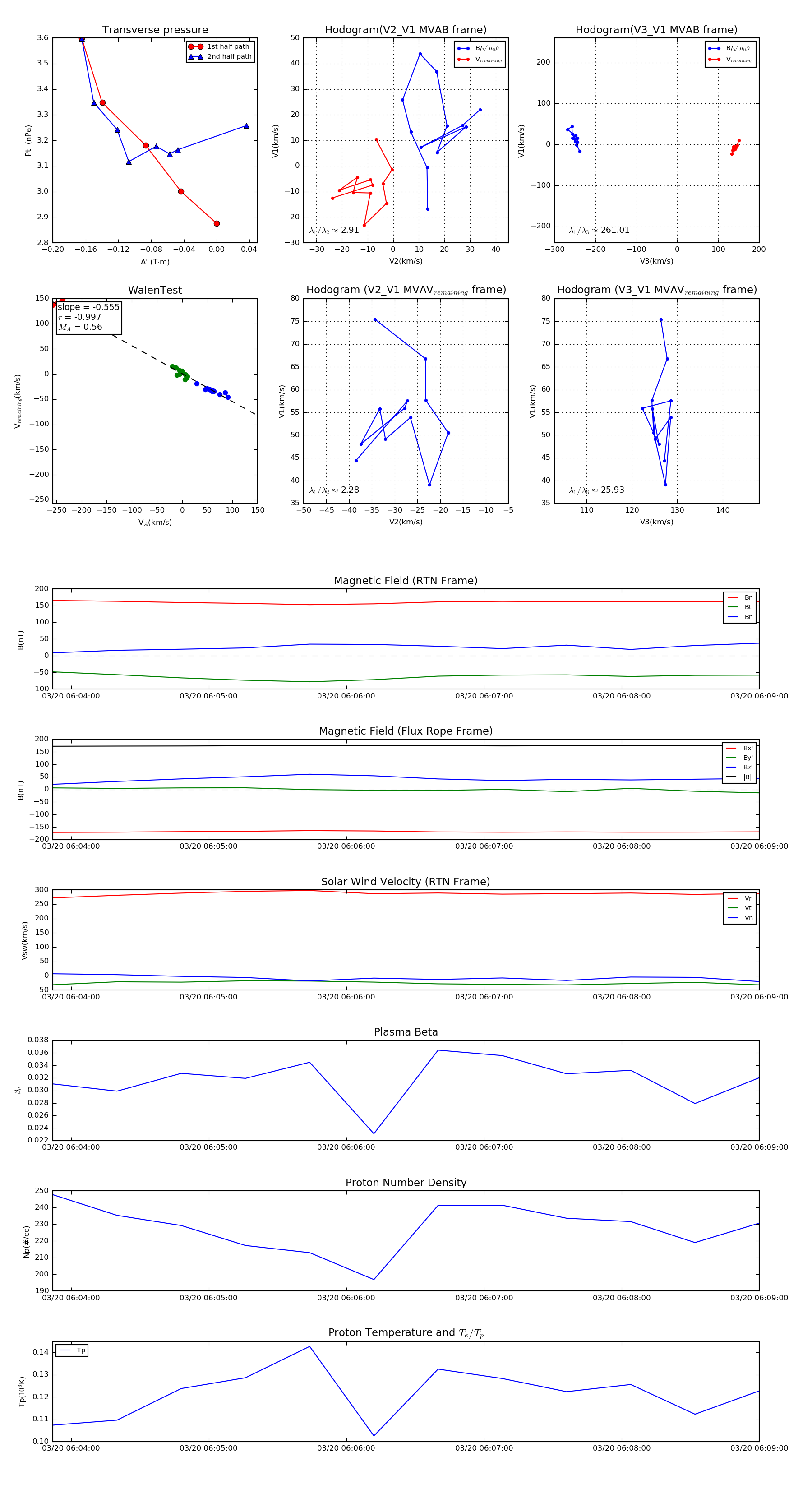
Flux Rope in 2023

Flux Rope Event 2023-03-20 06:03:52 ~ 2023-03-20 06:09:00 (309 seconds)


plot