HOME   LIST
‹–   –›

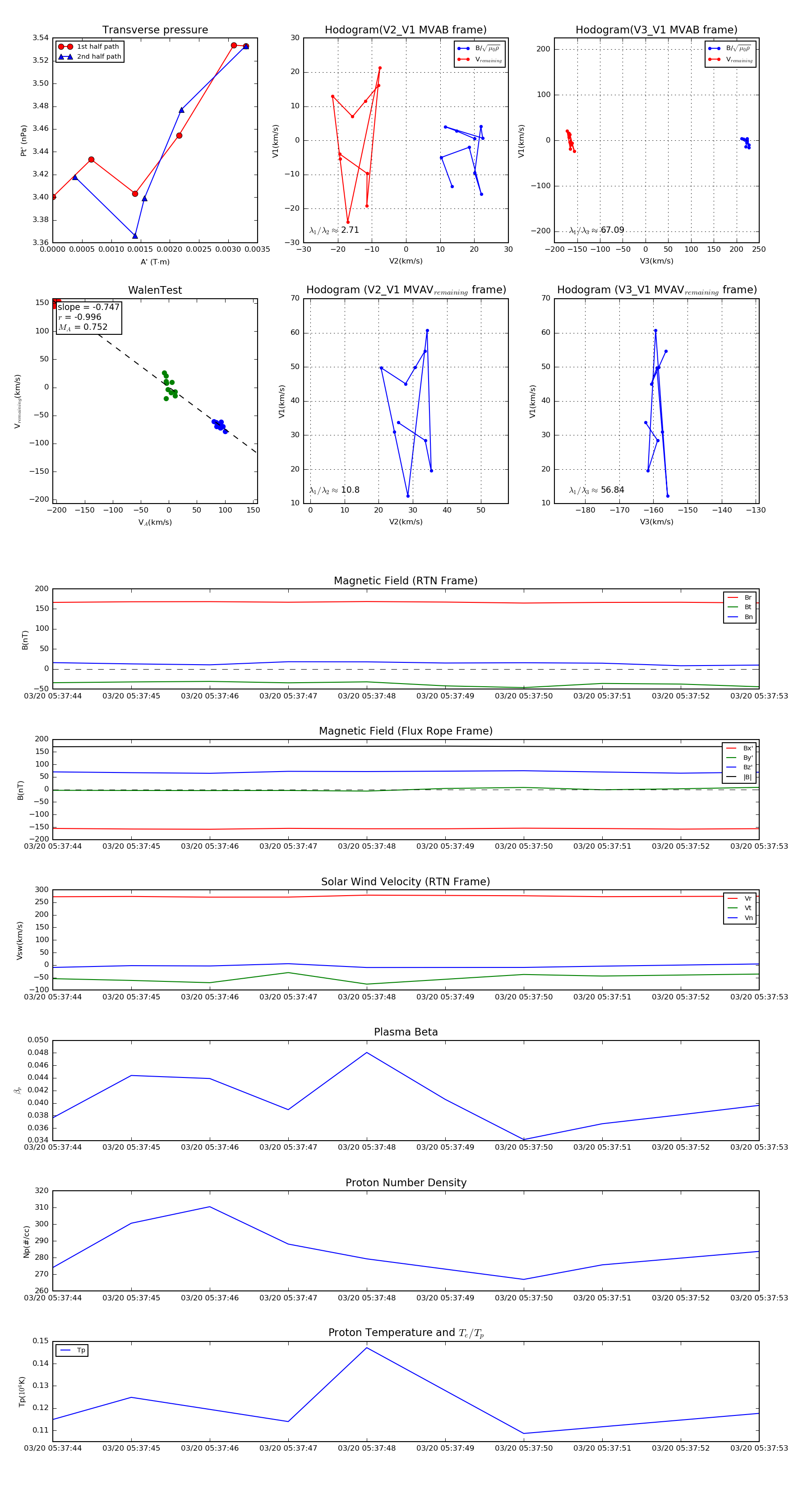
Flux Rope in 2023

Flux Rope Event 2023-03-20 05:37:44 ~ 2023-03-20 05:37:53 (10 seconds)


plot