HOME   LIST
‹–   –›

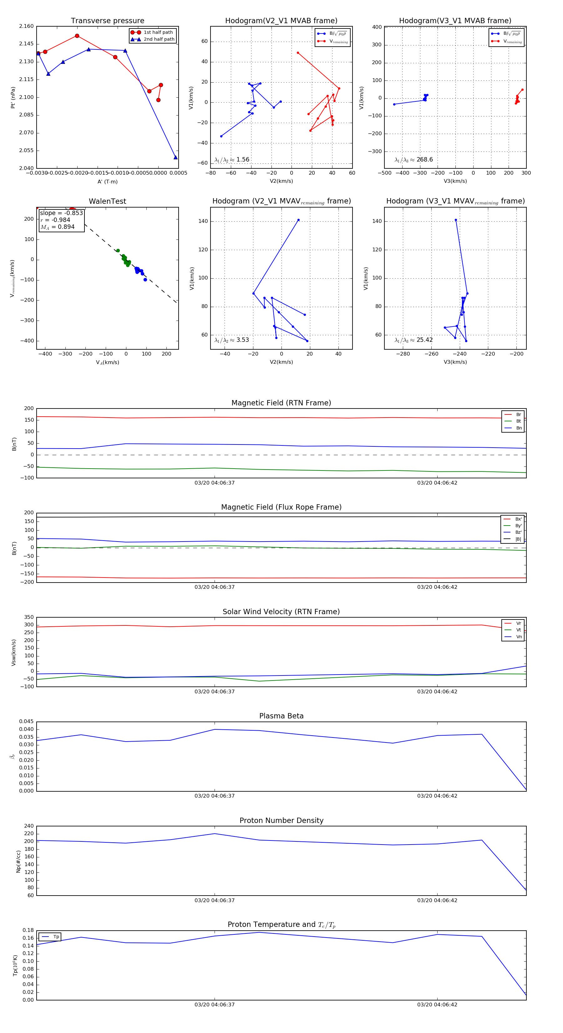
Flux Rope in 2023

Flux Rope Event 2023-03-20 04:06:33 ~ 2023-03-20 04:06:44 (12 seconds)


plot