HOME   LIST
‹–   –›

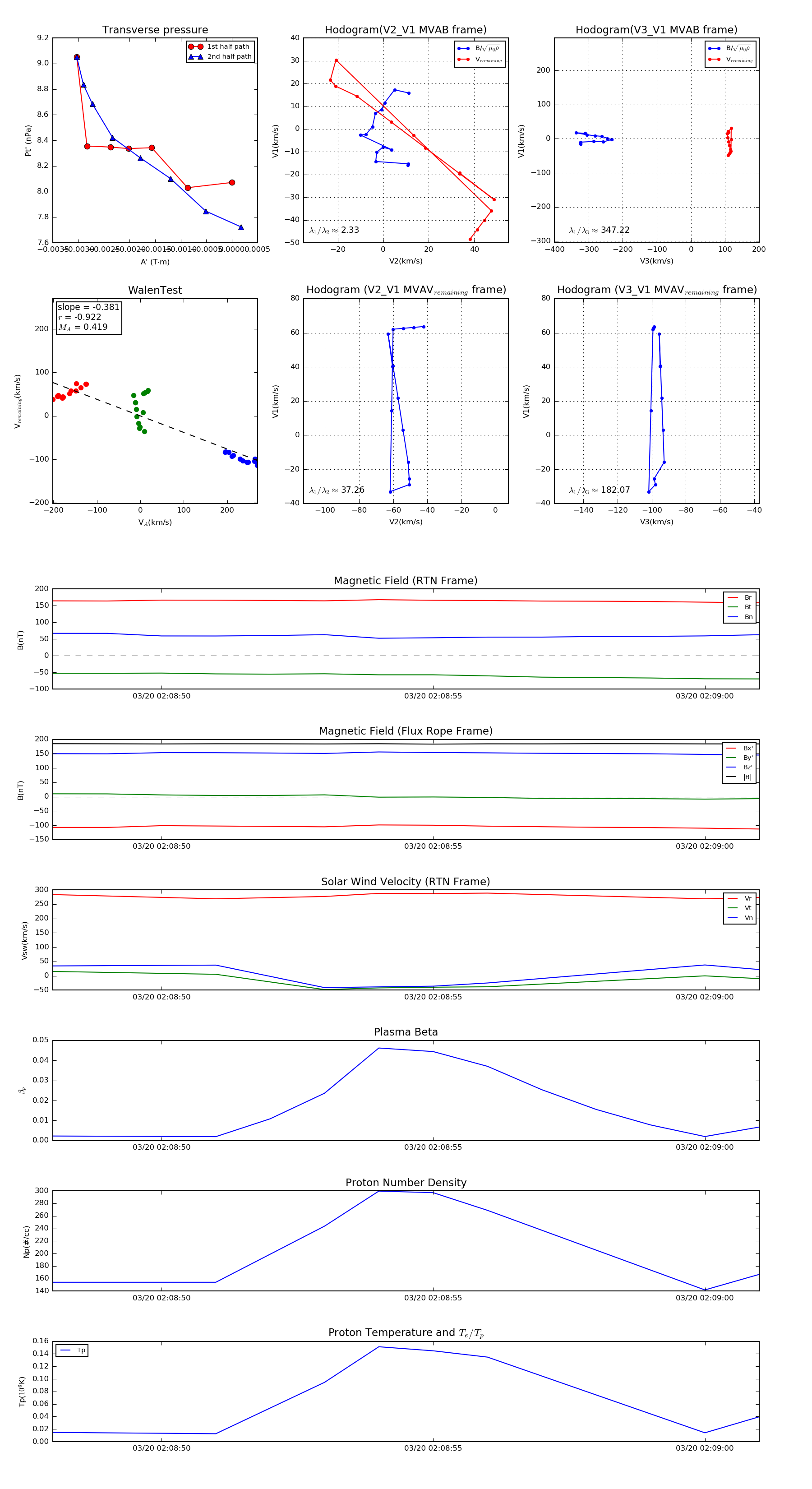
Flux Rope in 2023

Flux Rope Event 2023-03-20 02:08:48 ~ 2023-03-20 02:09:01 (14 seconds)


plot