HOME   LIST
‹–   –›

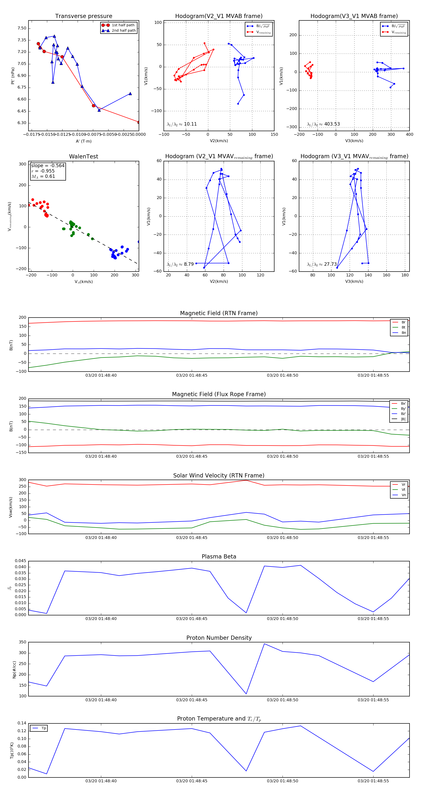
Flux Rope in 2023

Flux Rope Event 2023-03-20 01:48:36 ~ 2023-03-20 01:48:57 (22 seconds)


plot