HOME   LIST
‹–   –›

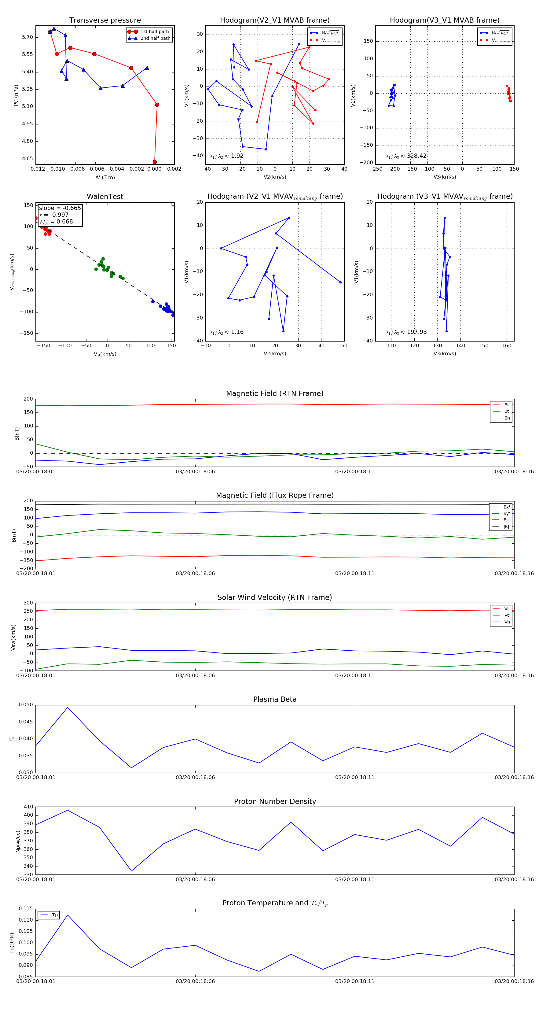
Flux Rope in 2023

Flux Rope Event 2023-03-20 00:18:01 ~ 2023-03-20 00:18:16 (16 seconds)


plot