HOME   LIST
‹–   –›

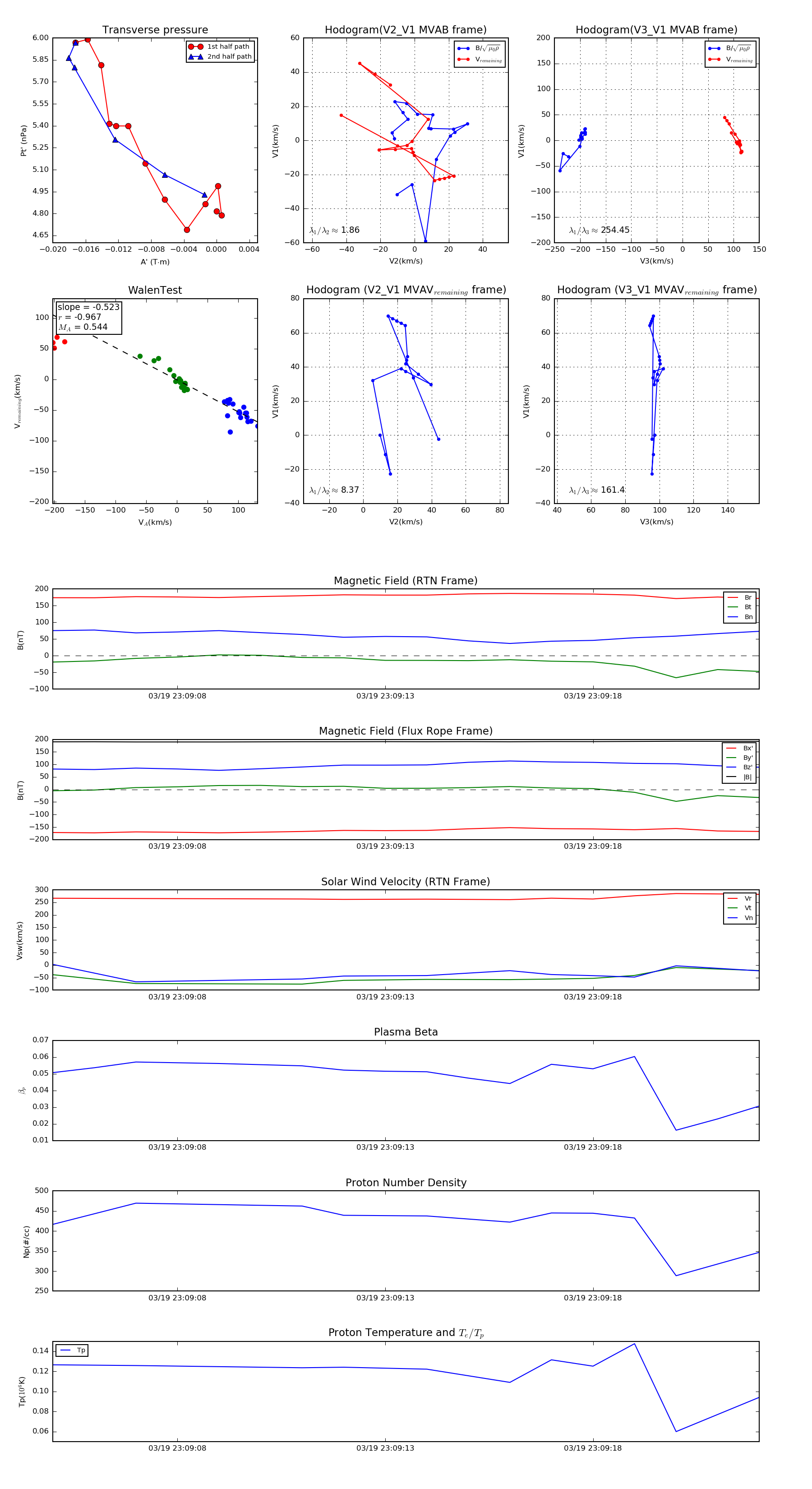
Flux Rope in 2023

Flux Rope Event 2023-03-19 23:09:05 ~ 2023-03-19 23:09:22 (18 seconds)


plot