HOME   LIST
‹–   –›

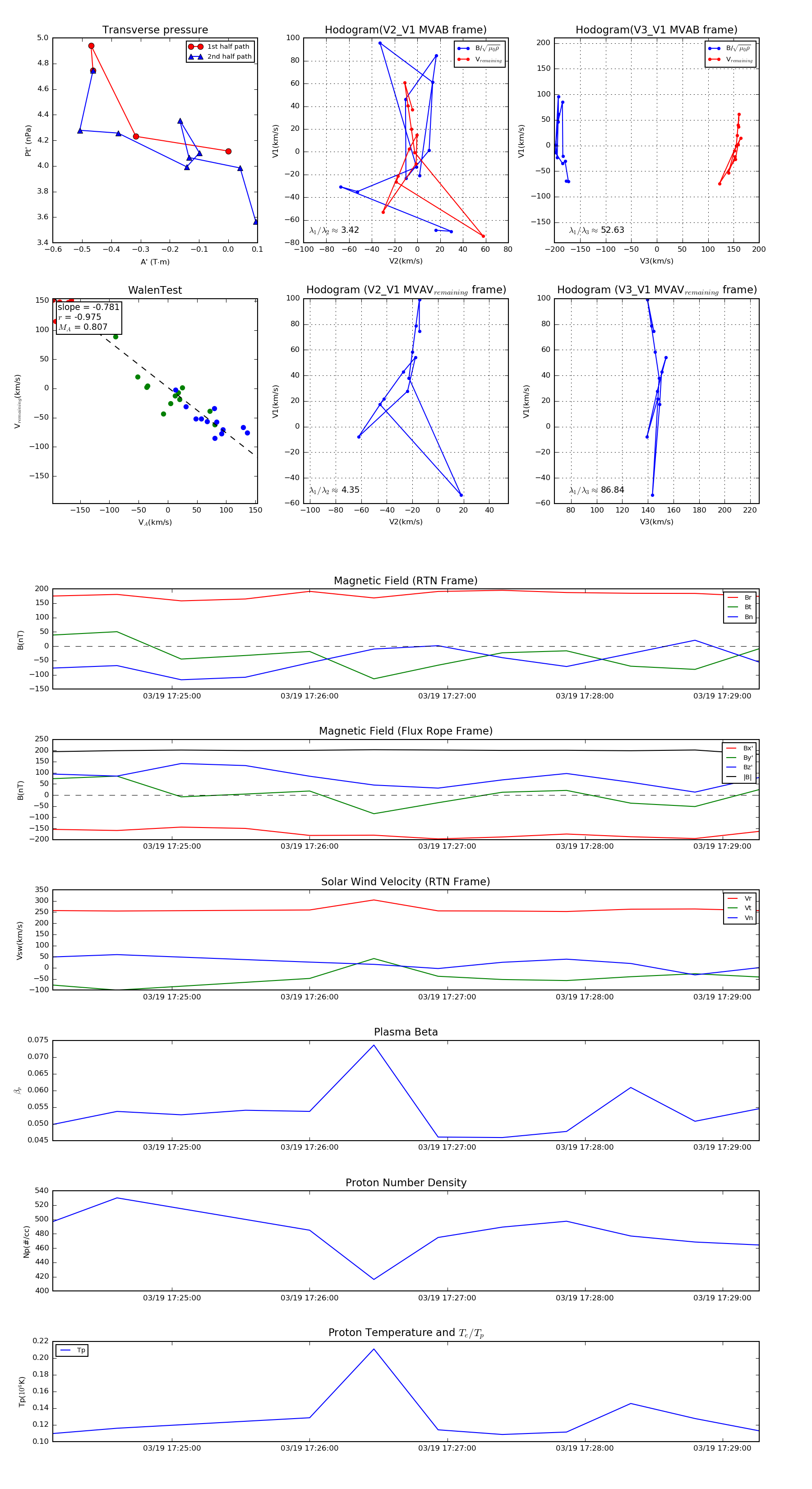
Flux Rope in 2023

Flux Rope Event 2023-03-19 17:24:08 ~ 2023-03-19 17:29:16 (309 seconds)


plot