HOME   LIST
‹–   –›

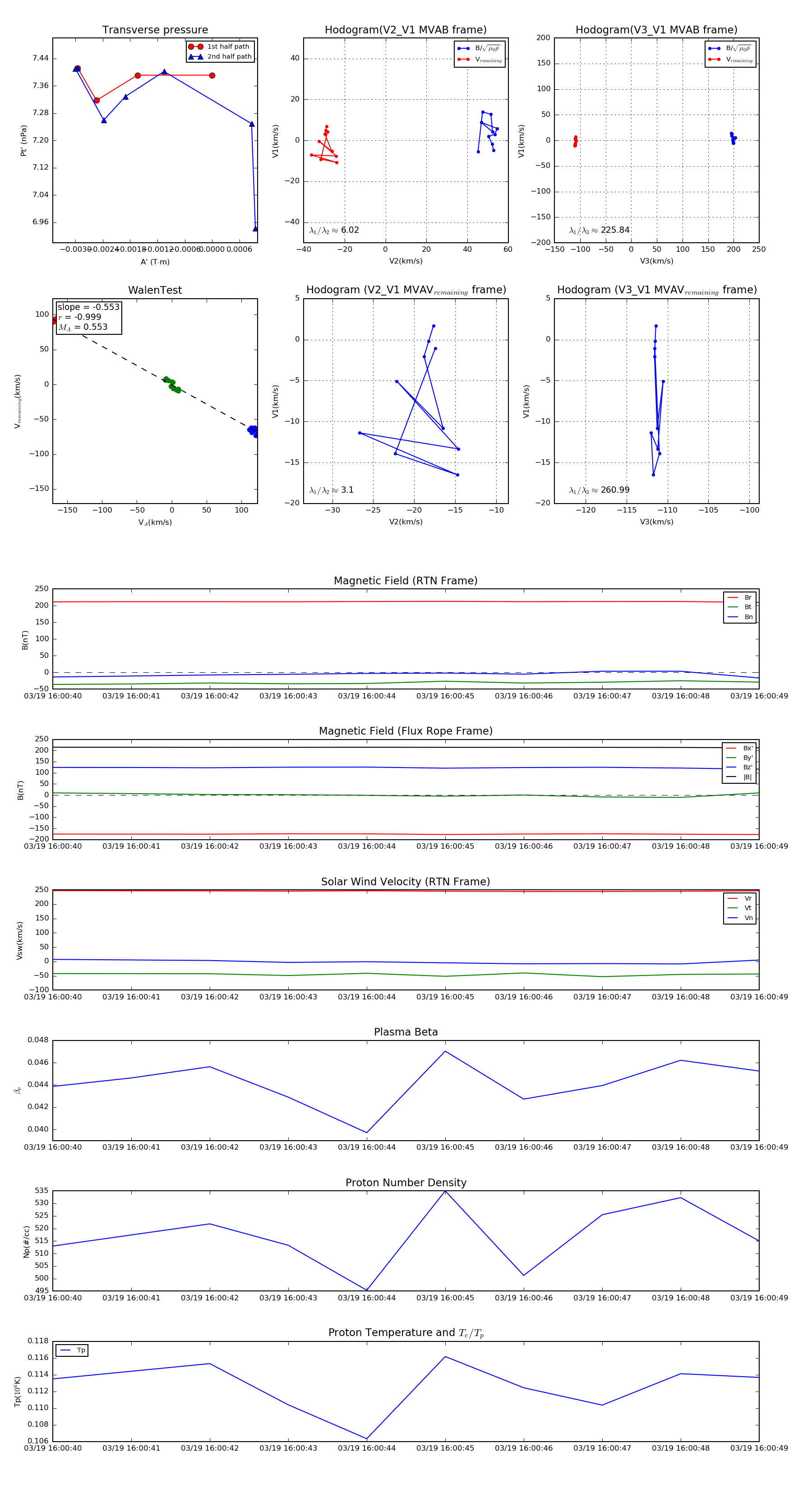
Flux Rope in 2023

Flux Rope Event 2023-03-19 16:00:40 ~ 2023-03-19 16:00:49 (10 seconds)


plot