HOME   LIST
‹–   –›

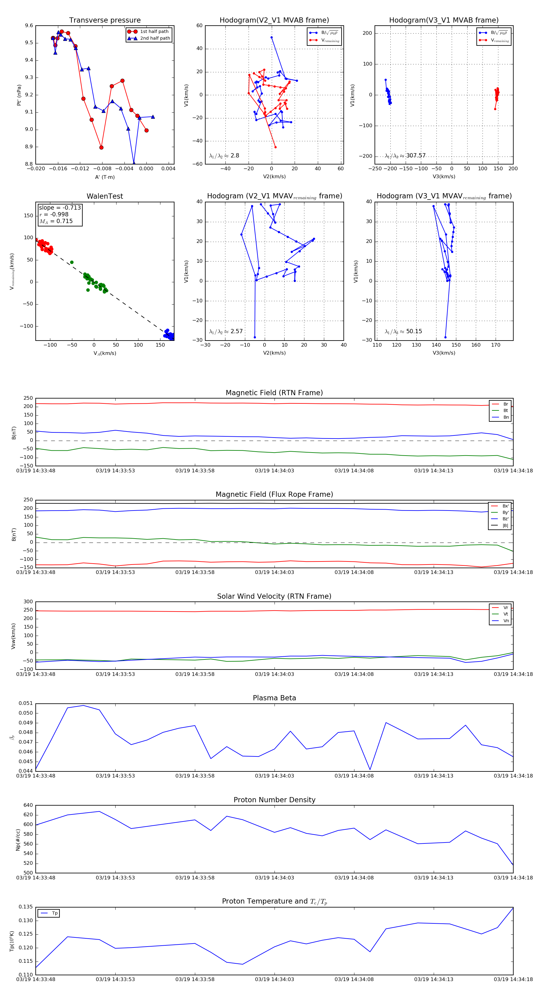
Flux Rope in 2023

Flux Rope Event 2023-03-19 14:33:48 ~ 2023-03-19 14:34:18 (31 seconds)


plot