HOME   LIST
‹–   –›

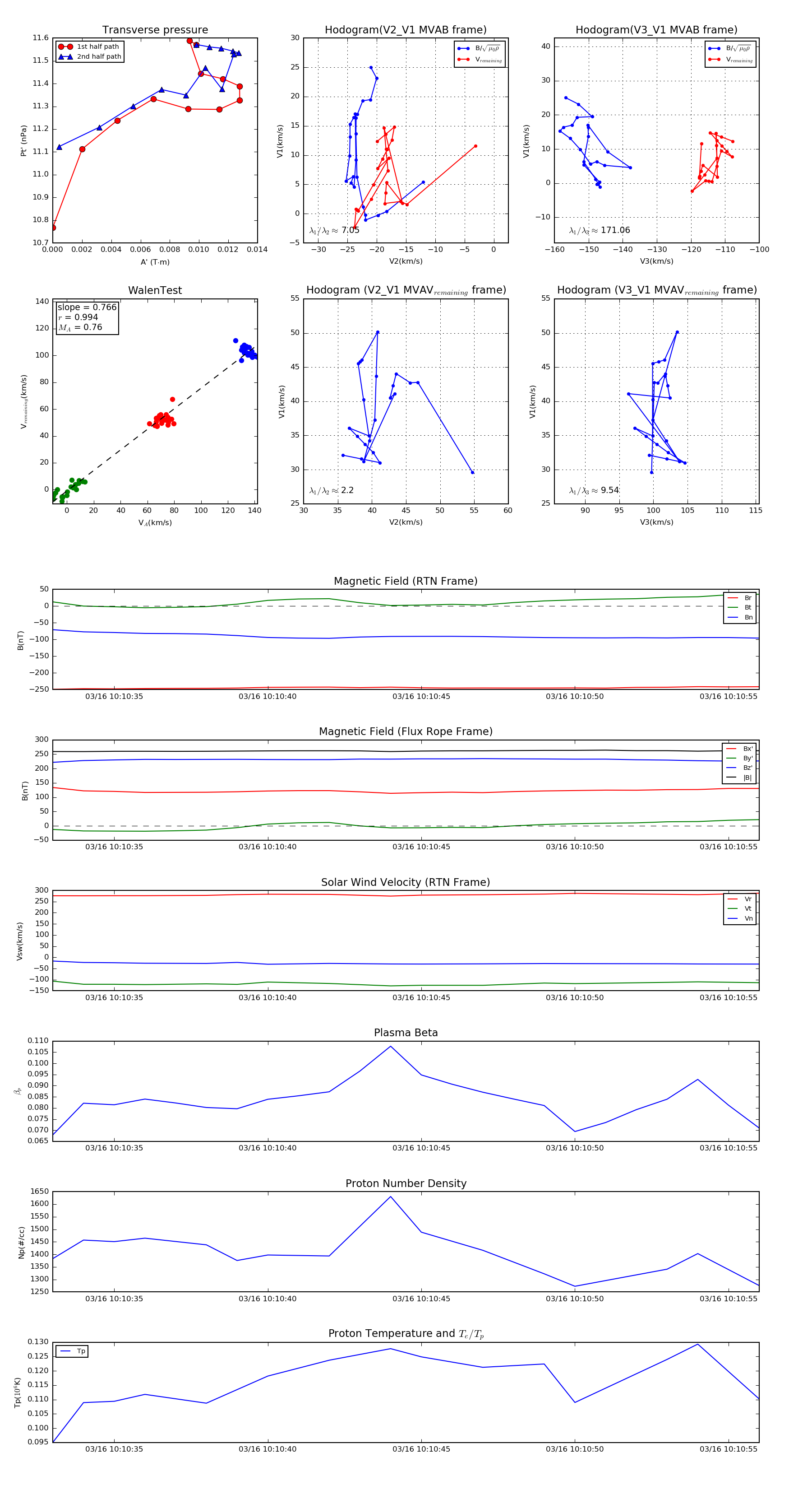
Flux Rope in 2023

Flux Rope Event 2023-03-16 10:10:33 ~ 2023-03-16 10:10:56 (24 seconds)


plot