HOME   LIST
‹–   –›

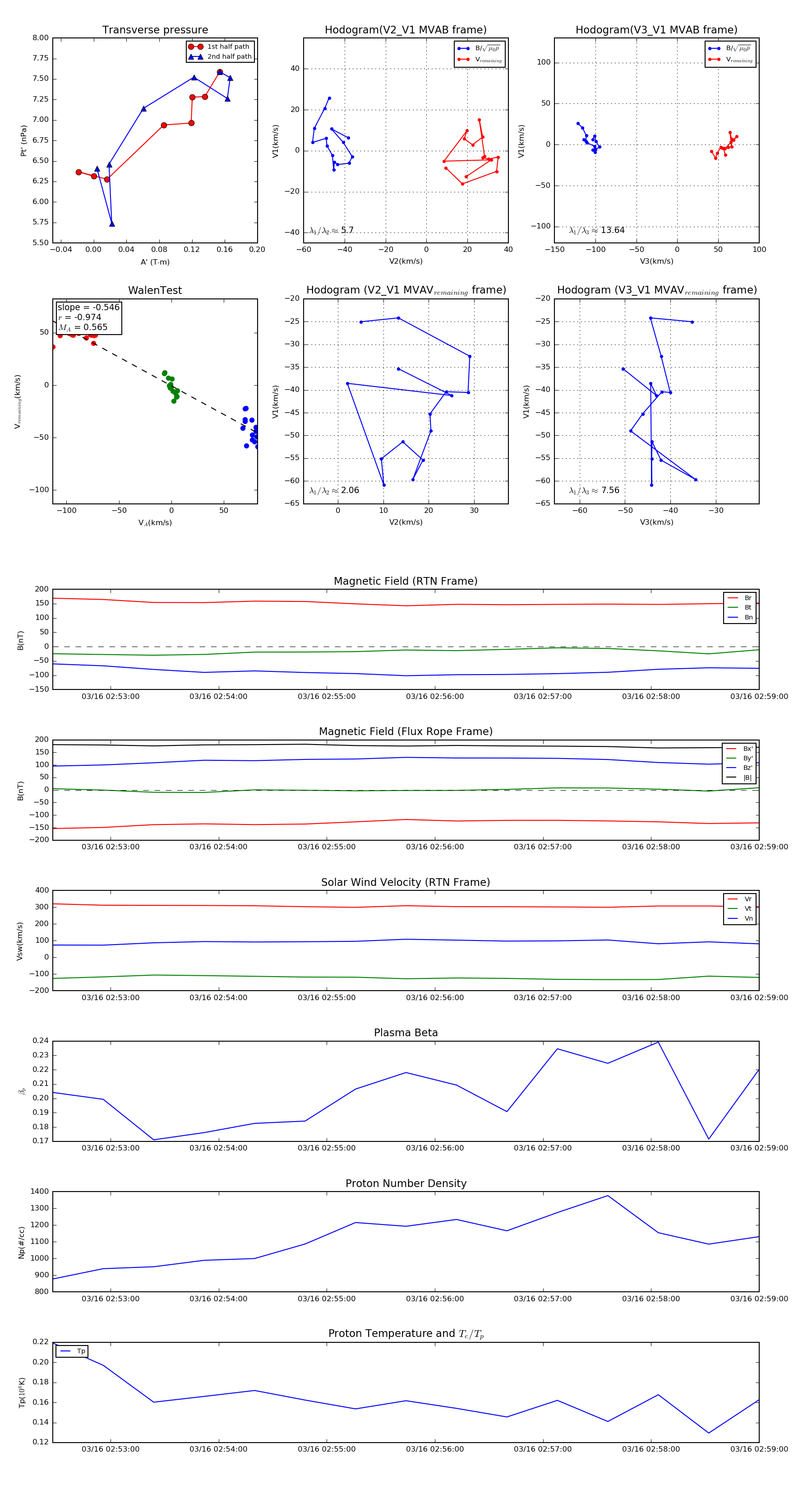
Flux Rope in 2023

Flux Rope Event 2023-03-16 02:52:28 ~ 2023-03-16 02:59:00 (393 seconds)


plot