HOME   LIST
‹–   –›

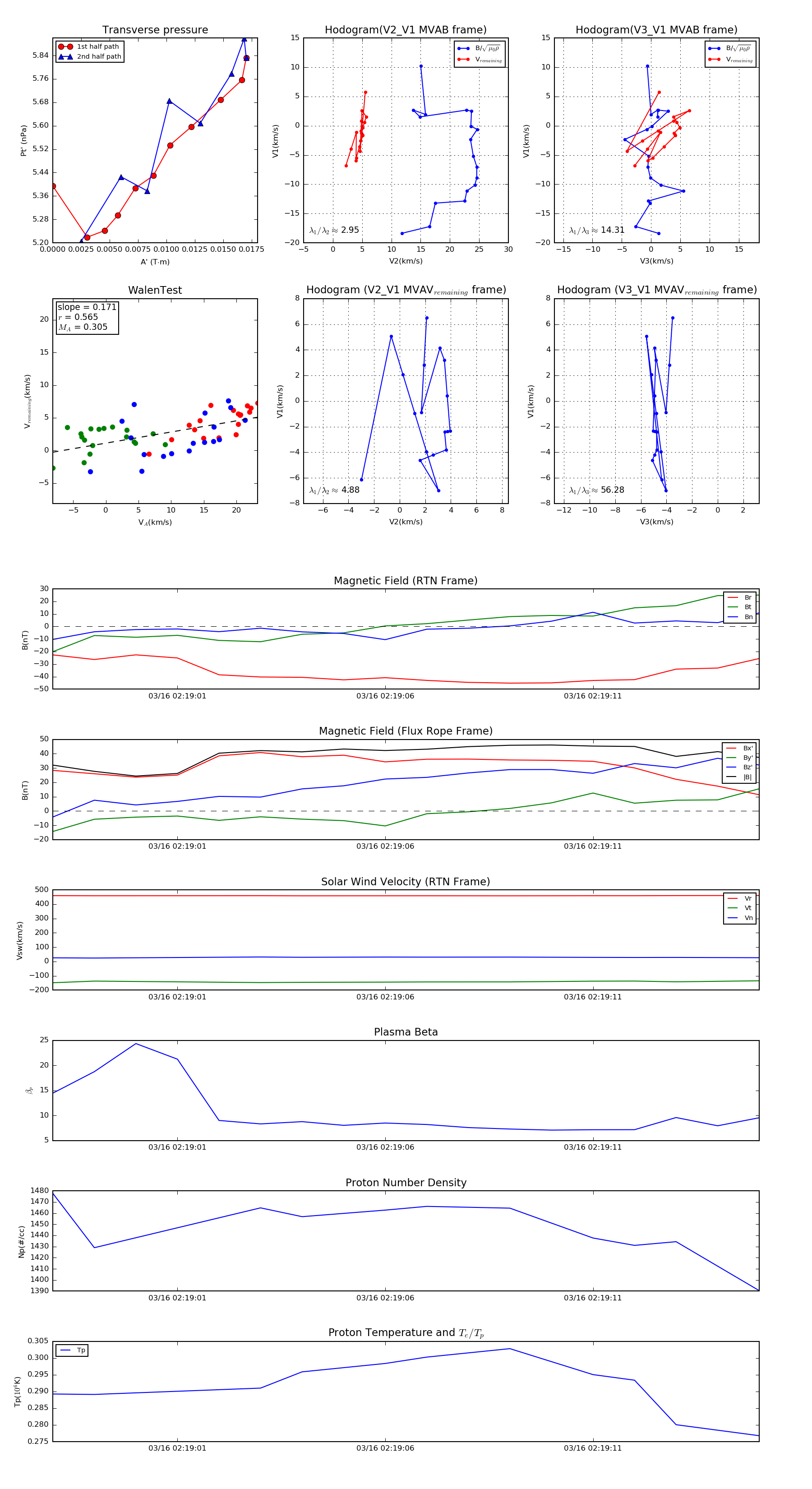
Flux Rope in 2023

Flux Rope Event 2023-03-16 02:18:58 ~ 2023-03-16 02:19:15 (18 seconds)


plot