HOME   LIST
‹–   –›

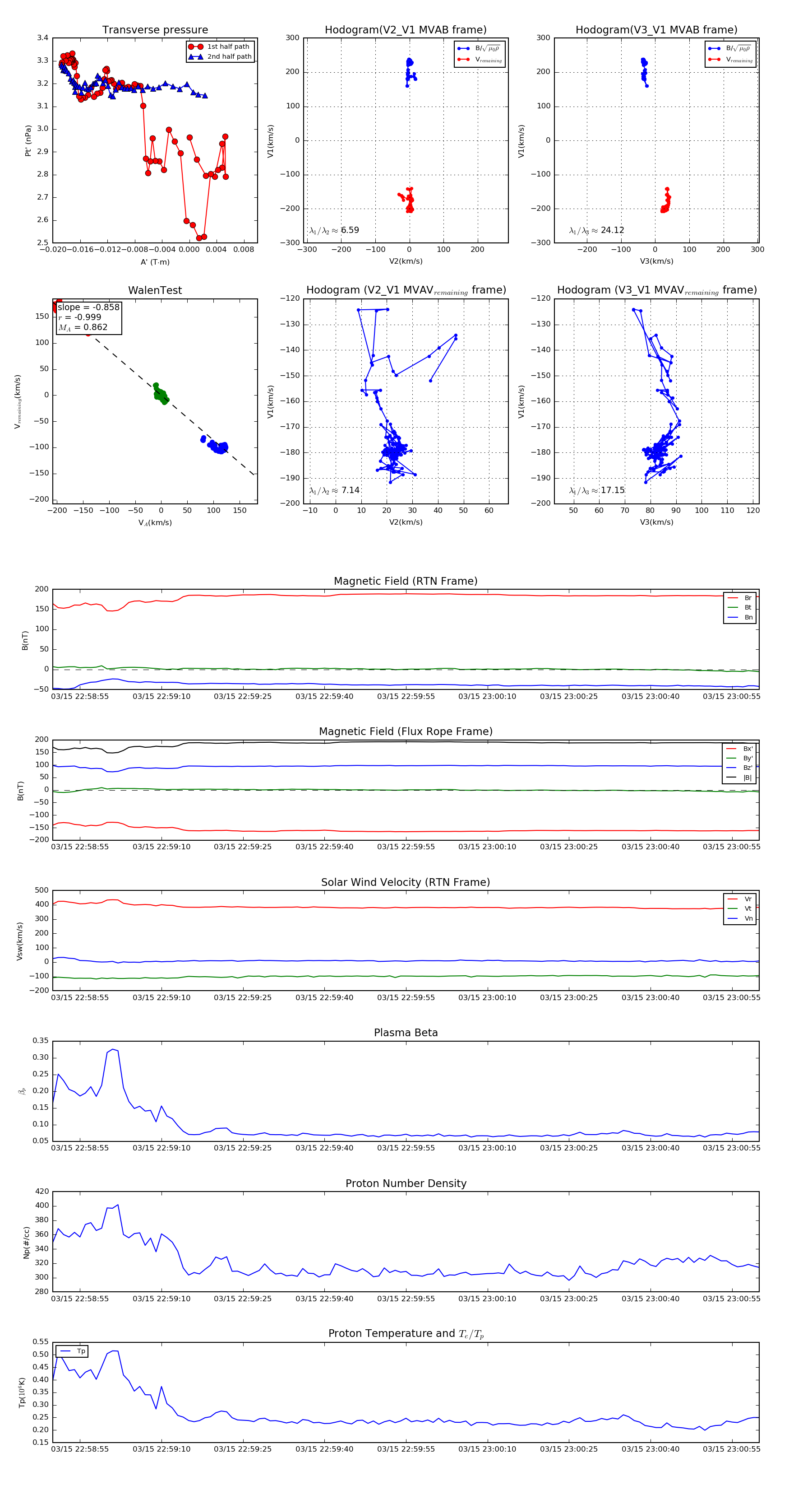
Flux Rope in 2023

Flux Rope Event 2023-03-15 22:58:50 ~ 2023-03-15 23:01:00 (131 seconds)


plot