HOME   LIST
‹–   –›

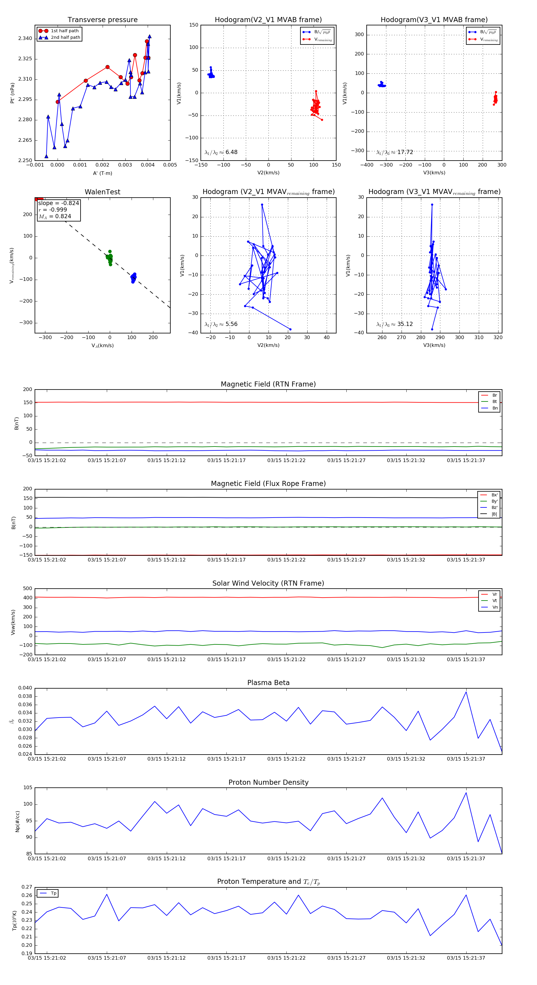
Flux Rope in 2023

Flux Rope Event 2023-03-15 15:21:01 ~ 2023-03-15 15:21:40 (40 seconds)


plot