HOME   LIST
‹–   –›

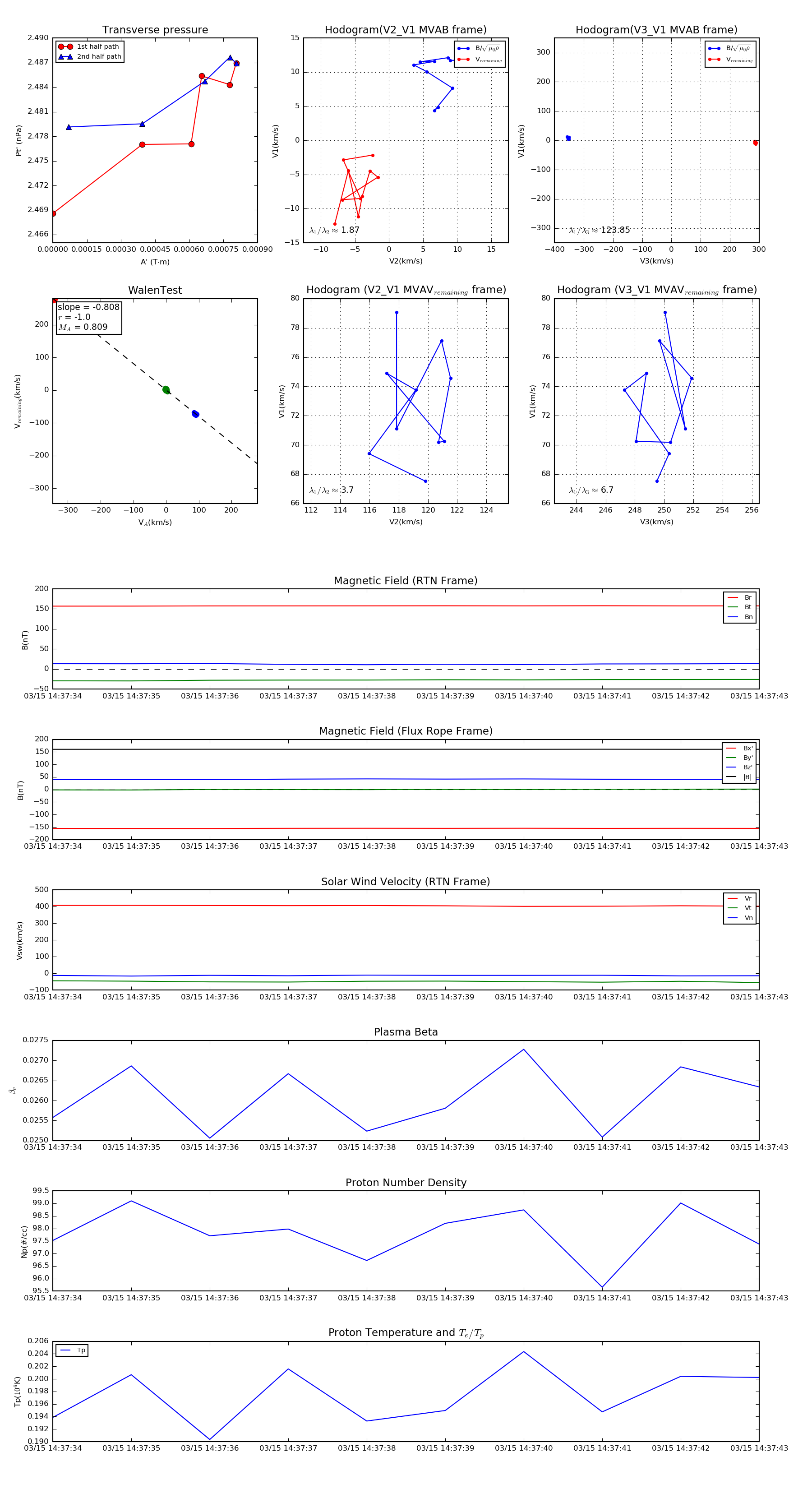
Flux Rope in 2023

Flux Rope Event 2023-03-15 14:37:34 ~ 2023-03-15 14:37:43 (10 seconds)


plot