HOME   LIST
‹–   –›

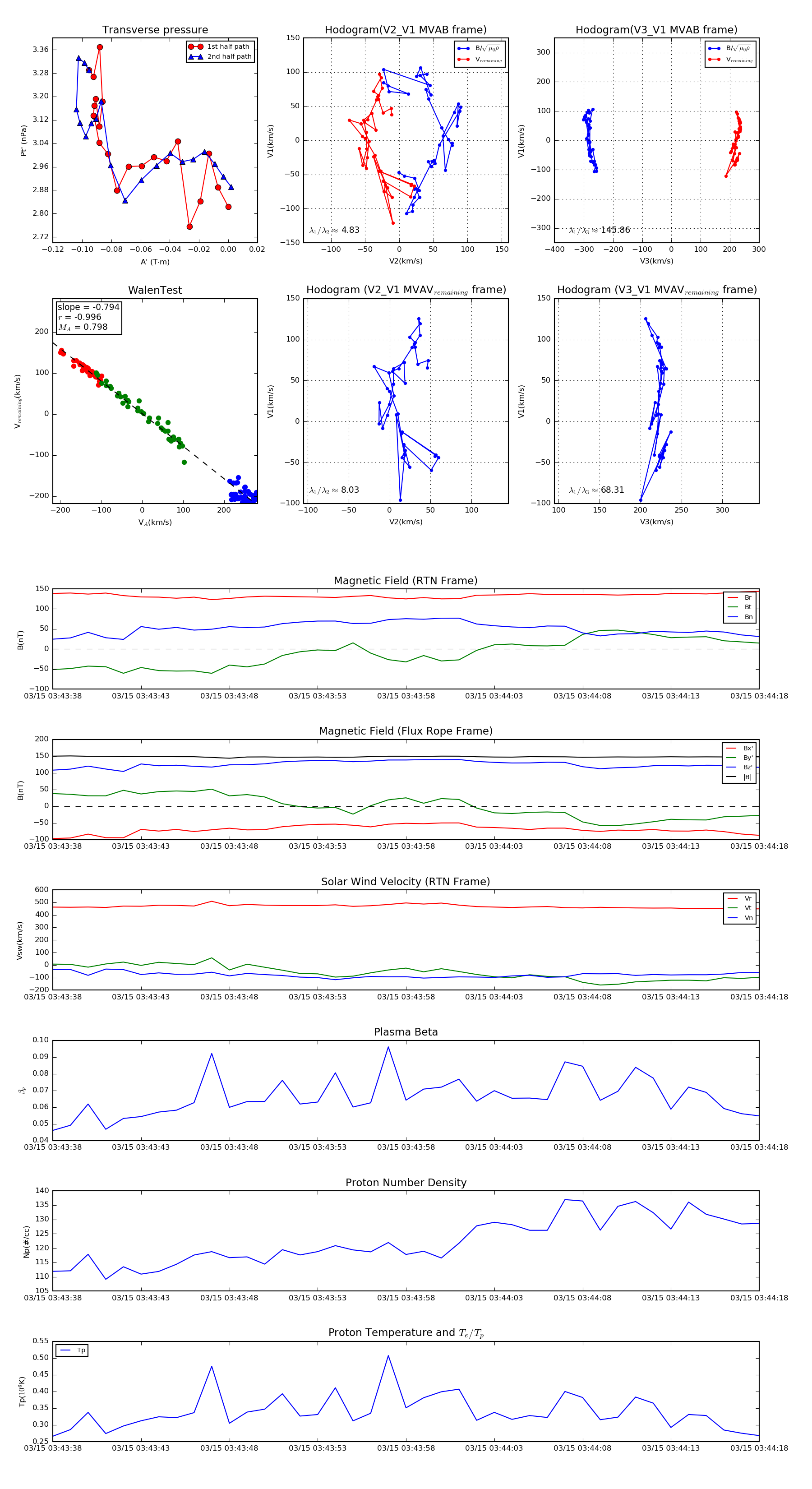
Flux Rope in 2023

Flux Rope Event 2023-03-15 03:43:38 ~ 2023-03-15 03:44:18 (41 seconds)


plot