HOME   LIST
‹–   –›

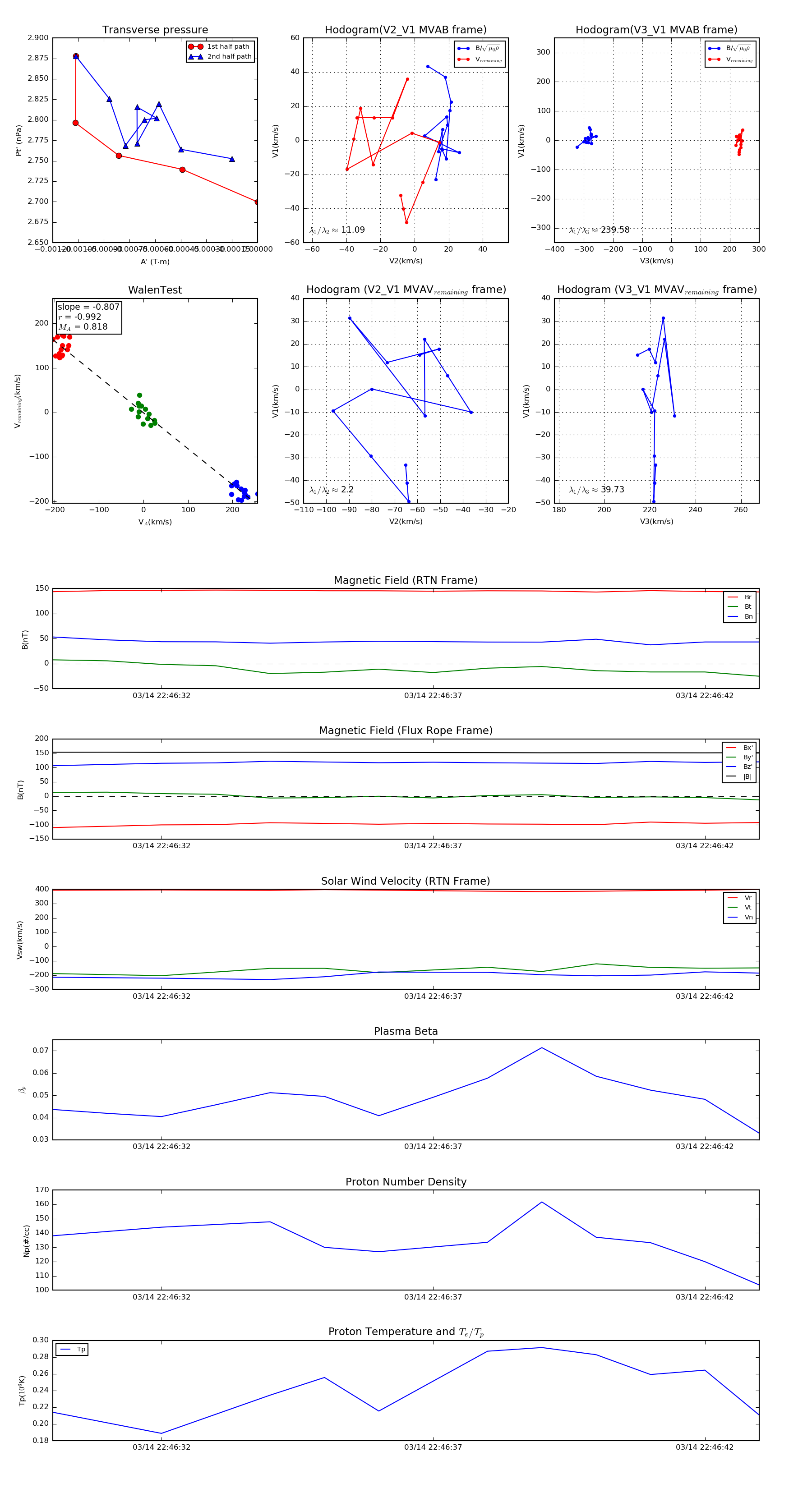
Flux Rope in 2023

Flux Rope Event 2023-03-14 22:46:30 ~ 2023-03-14 22:46:43 (14 seconds)


plot