HOME   LIST
‹–   –›

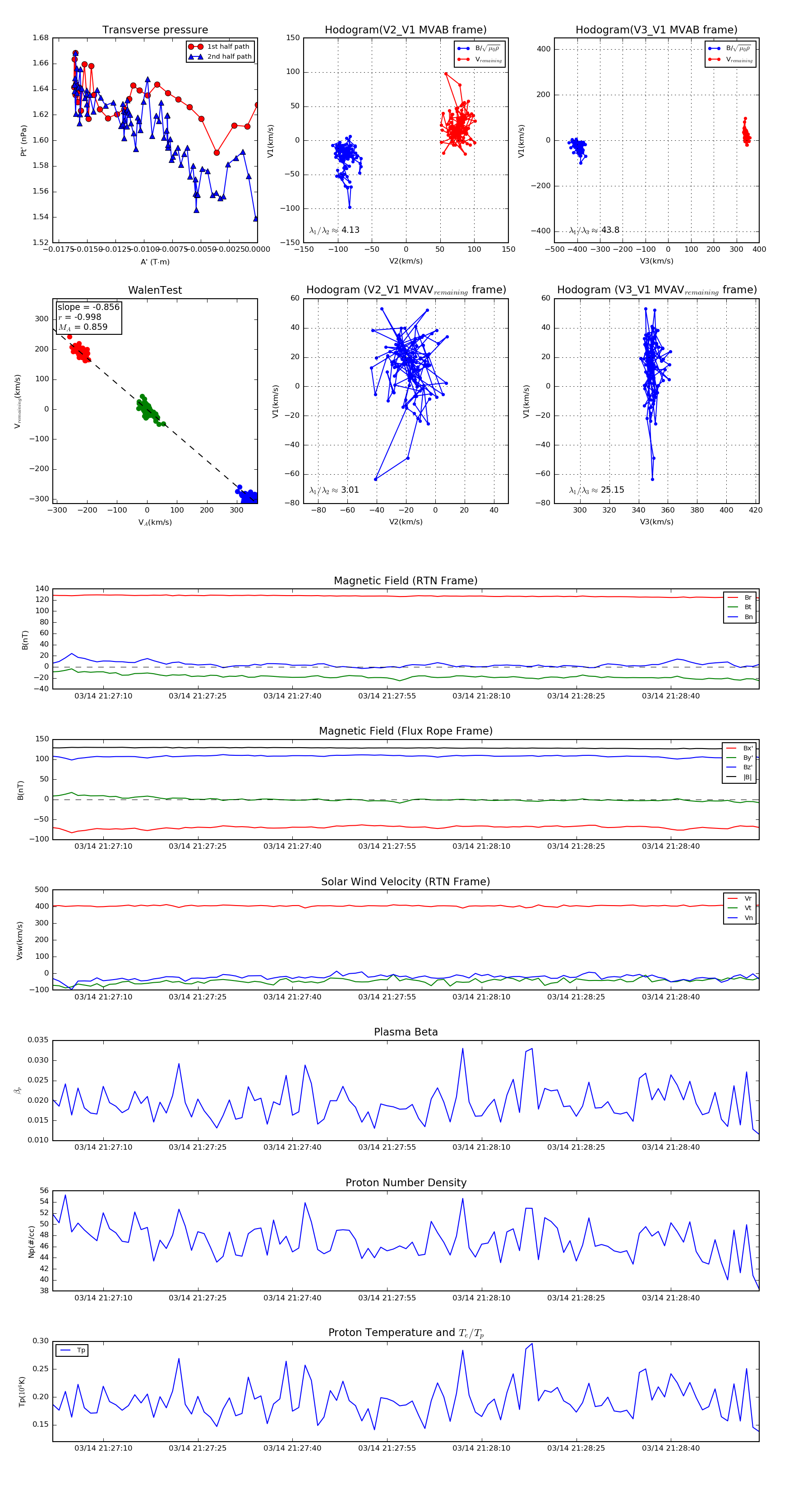
Flux Rope in 2023

Flux Rope Event 2023-03-14 21:27:02 ~ 2023-03-14 21:28:54 (113 seconds)


plot