HOME   LIST
‹–   –›

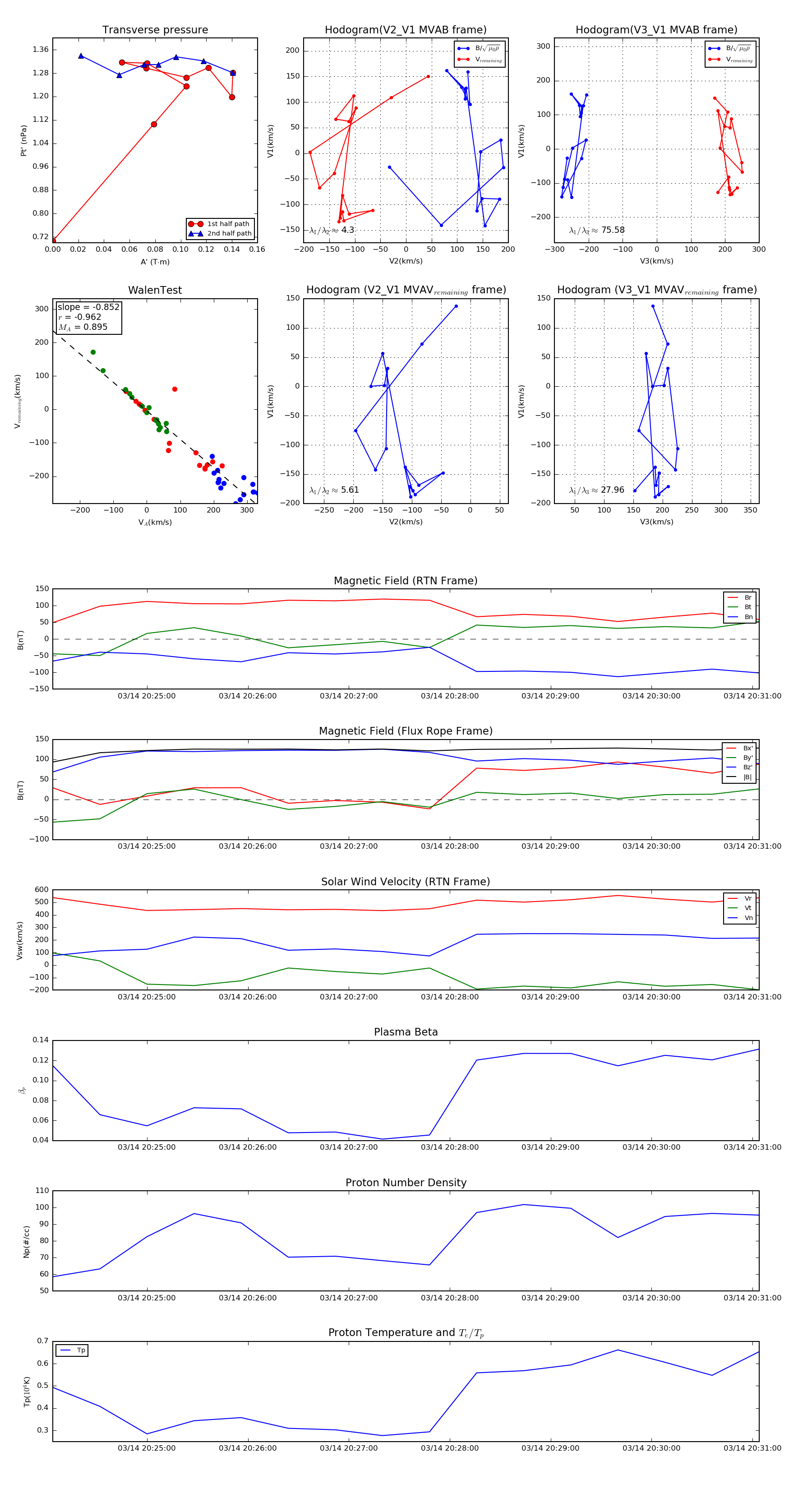
Flux Rope in 2023

Flux Rope Event 2023-03-14 20:24:04 ~ 2023-03-14 20:31:04 (421 seconds)


plot