HOME   LIST
‹–   –›

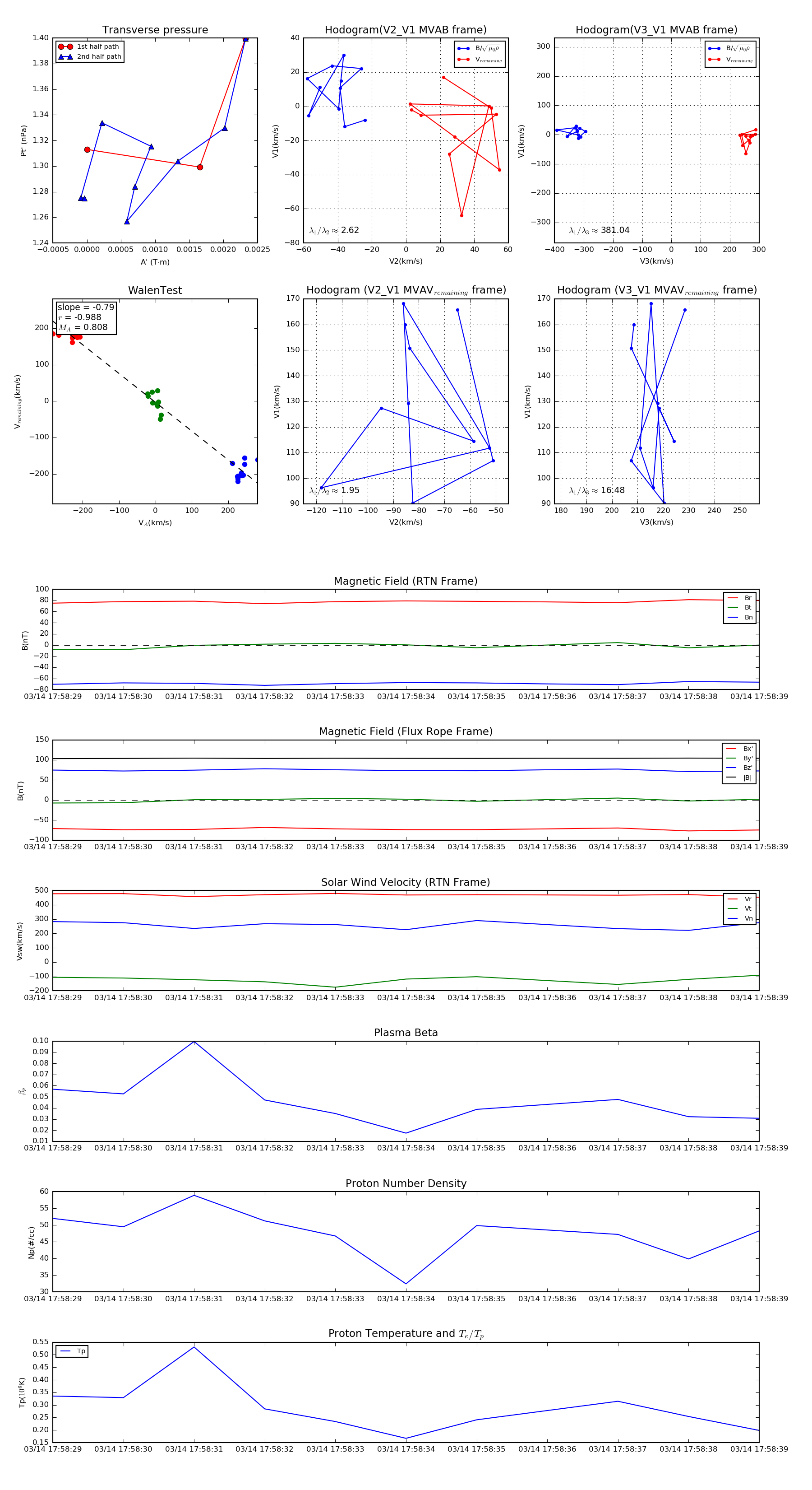
Flux Rope in 2023

Flux Rope Event 2023-03-14 17:58:29 ~ 2023-03-14 17:58:39 (11 seconds)


plot