HOME   LIST
‹–   –›

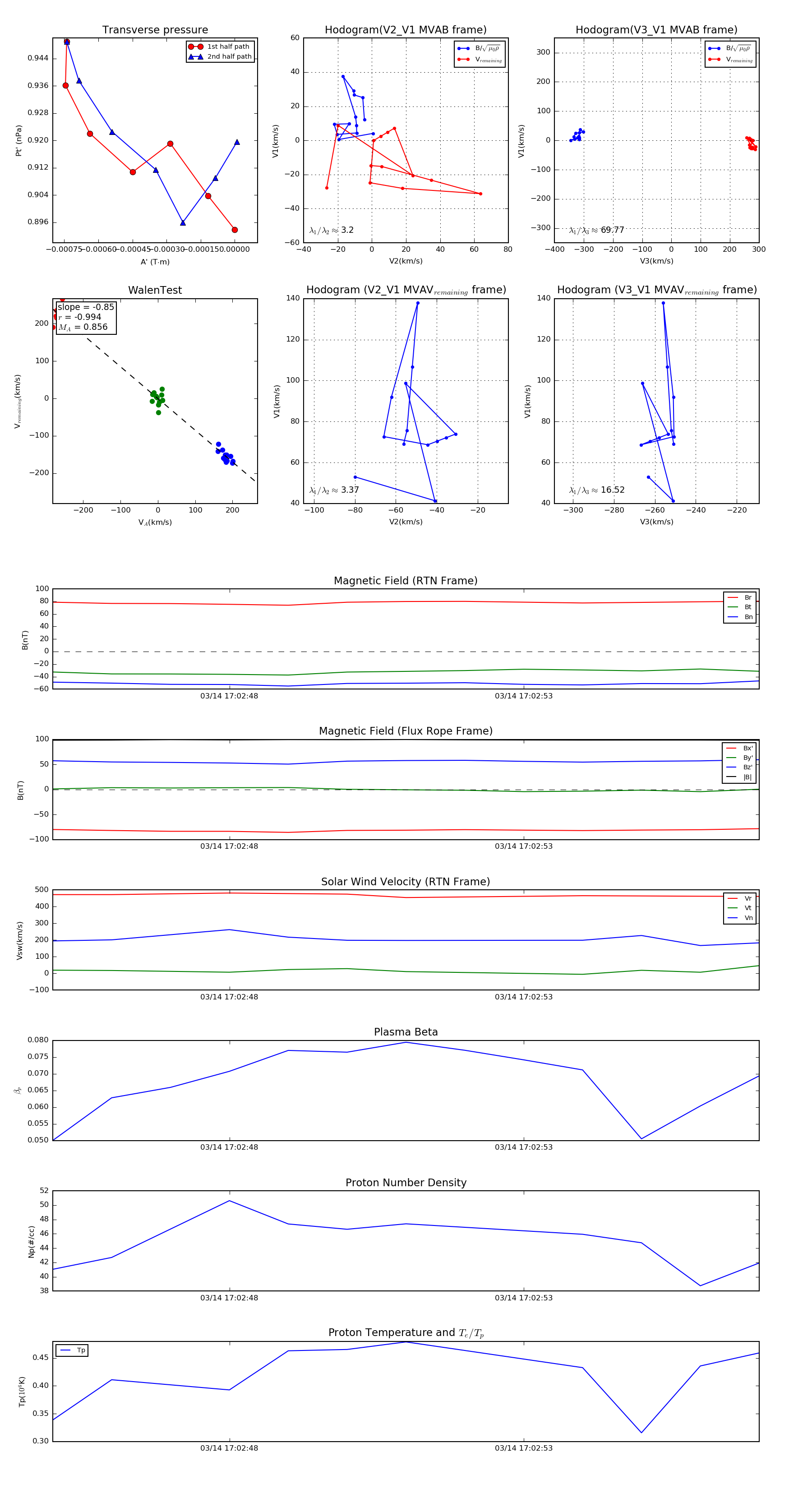
Flux Rope in 2023

Flux Rope Event 2023-03-14 17:02:45 ~ 2023-03-14 17:02:57 (13 seconds)


plot