HOME   LIST
‹–   –›

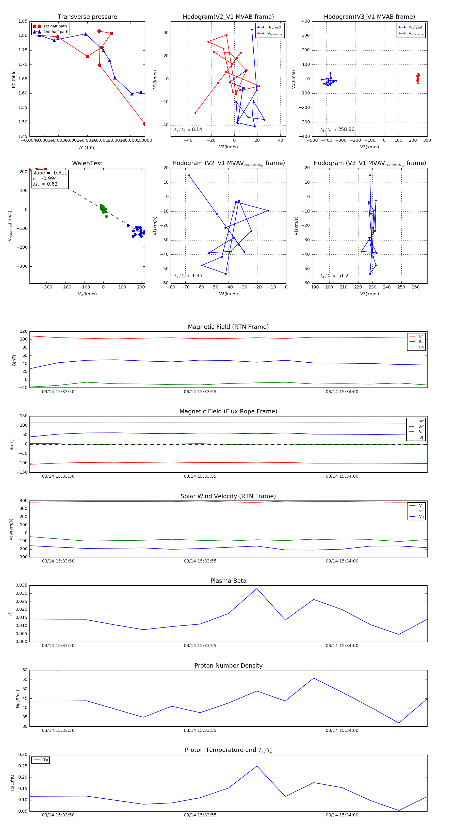
Flux Rope in 2023

Flux Rope Event 2023-03-14 15:33:49 ~ 2023-03-14 15:34:03 (15 seconds)


plot