HOME   LIST
‹–   –›

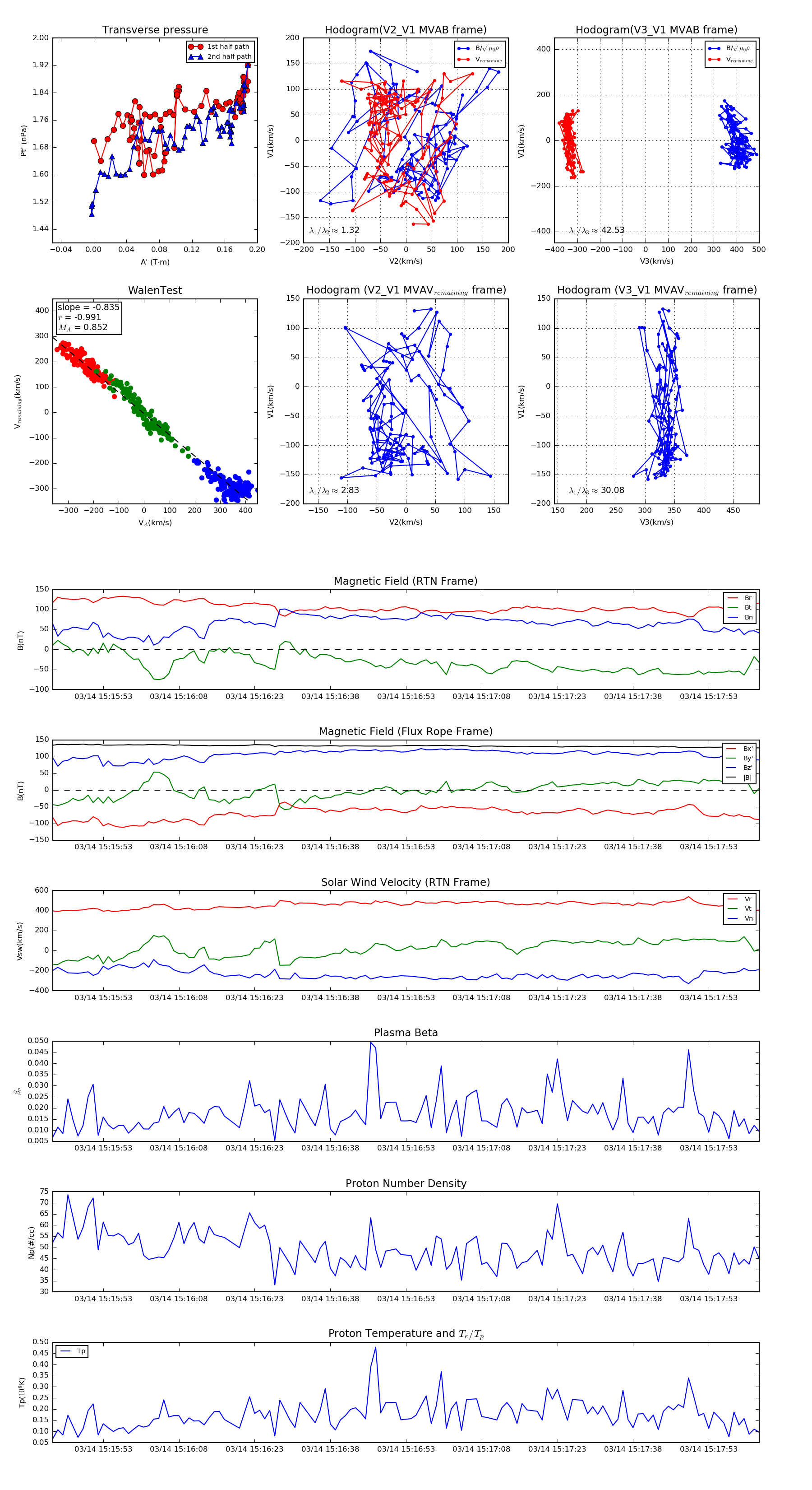
Flux Rope in 2023

Flux Rope Event 2023-03-14 15:15:43 ~ 2023-03-14 15:18:03 (141 seconds)


plot