HOME   LIST
‹–   –›

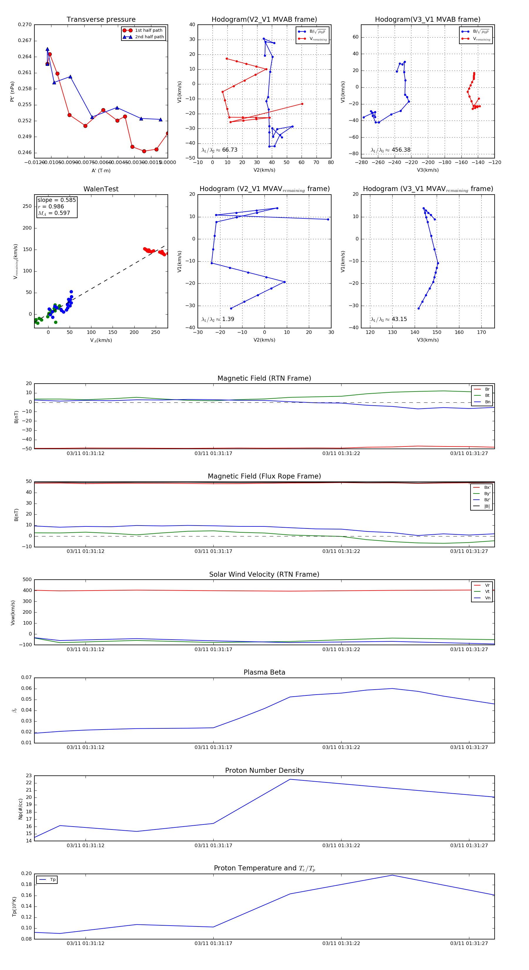
Flux Rope in 2023

Flux Rope Event 2023-03-11 01:31:10 ~ 2023-03-11 01:31:28 (19 seconds)


plot