HOME   LIST
‹–   –›

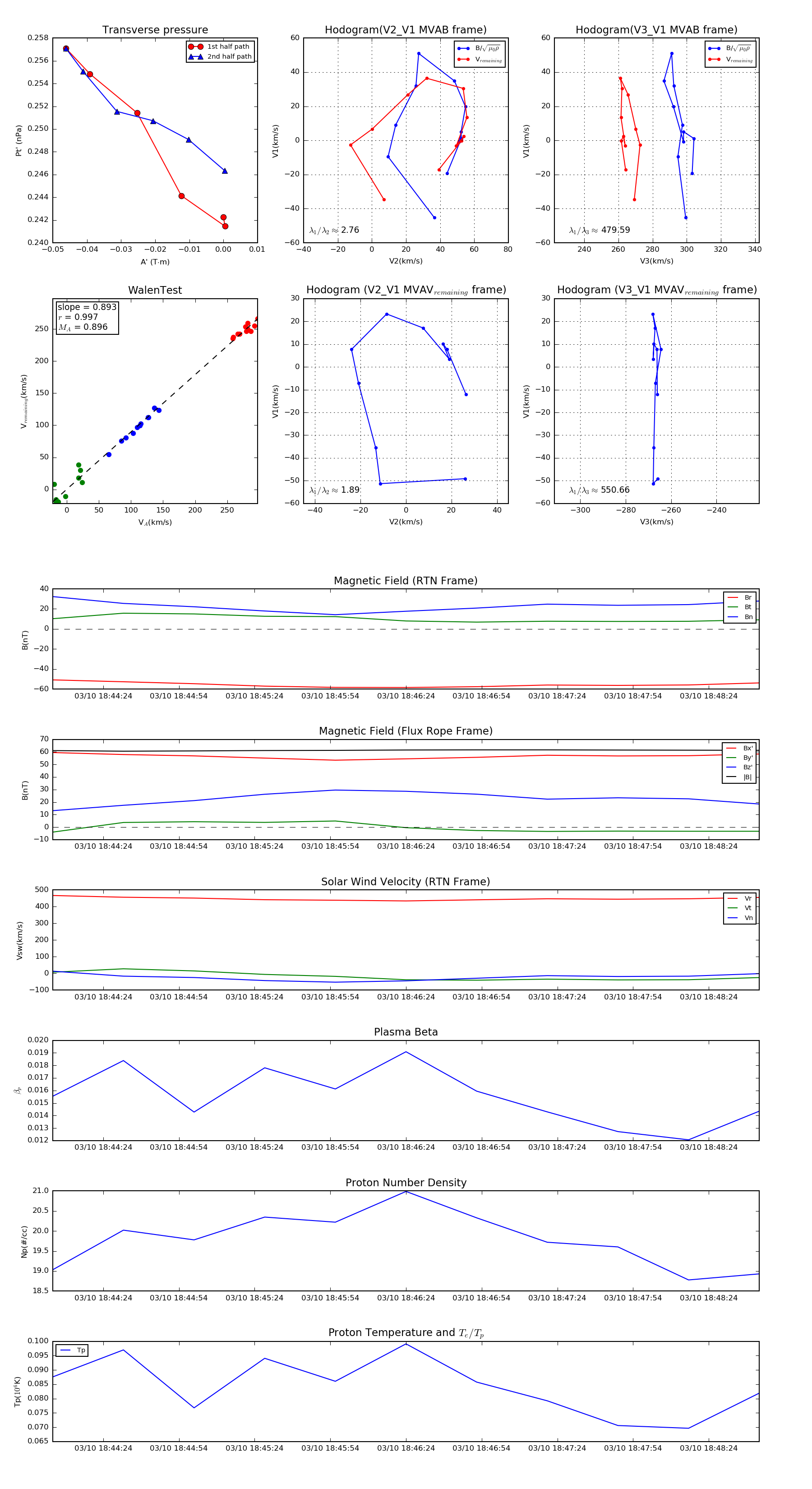
Flux Rope in 2023

Flux Rope Event 2023-03-10 18:44:04 ~ 2023-03-10 18:48:44 (281 seconds)


plot