HOME   LIST
‹–   –›

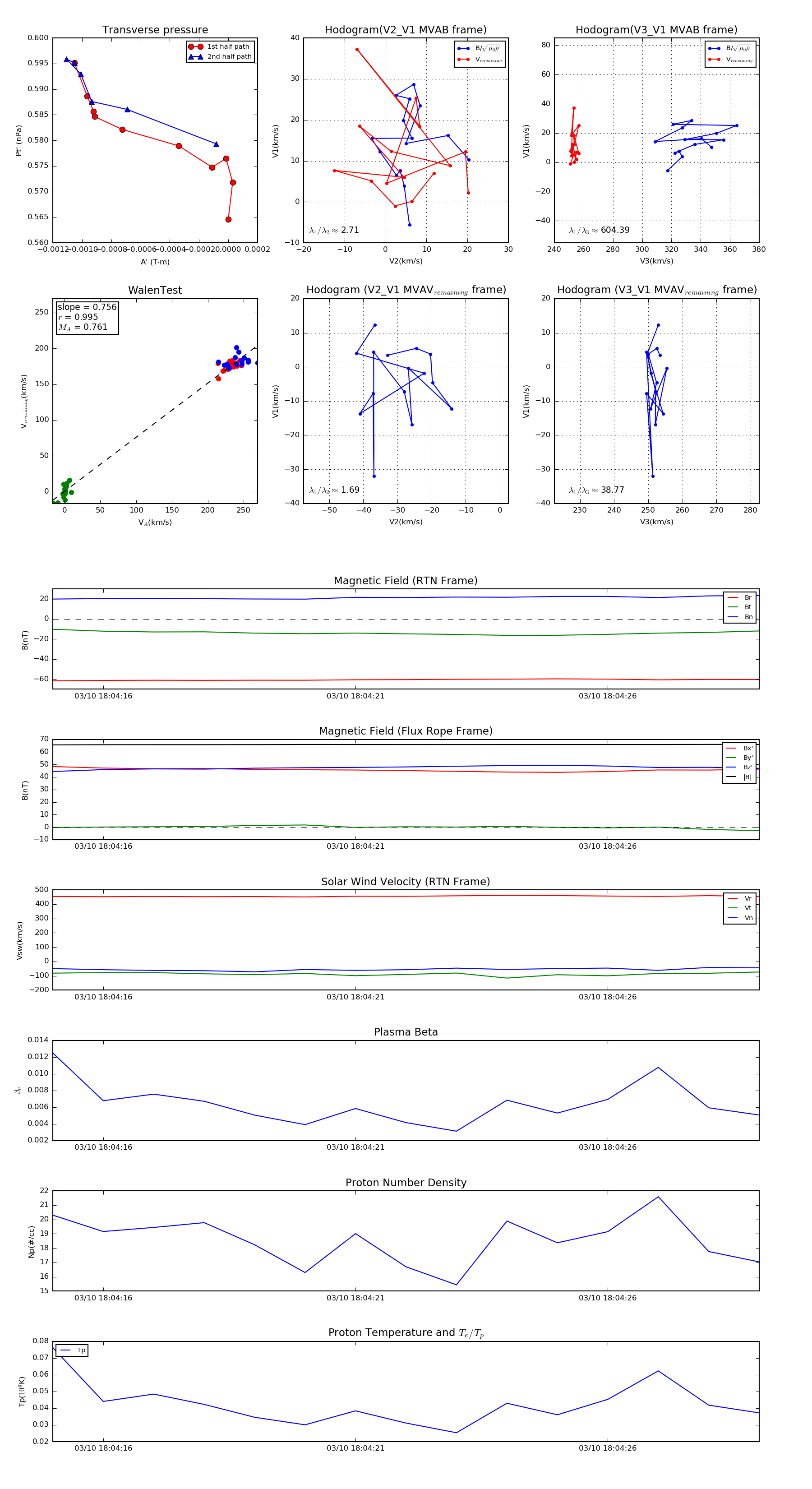
Flux Rope in 2023

Flux Rope Event 2023-03-10 18:04:15 ~ 2023-03-10 18:04:29 (15 seconds)


plot