HOME   LIST
‹–   –›

Flux Rope in 2023

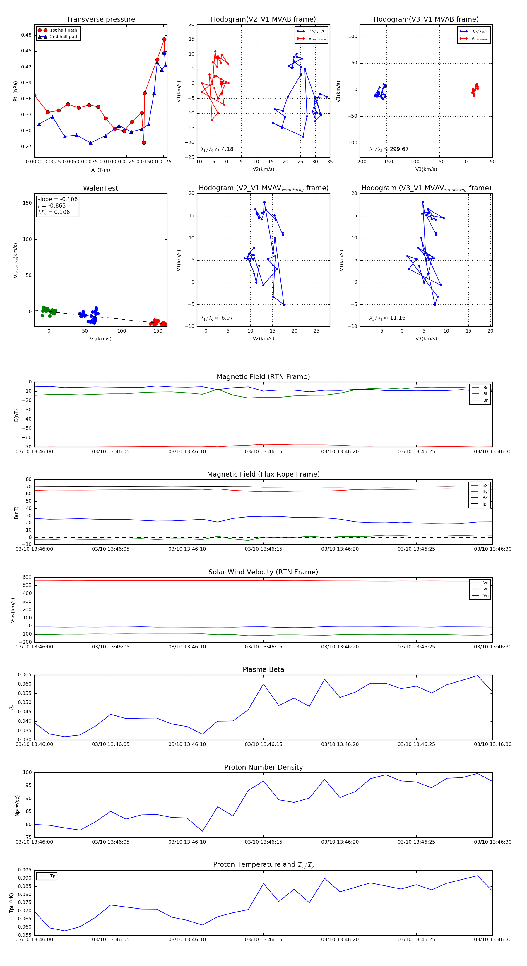
Flux Rope Event 2023-03-10 13:46:00 ~ 2023-03-10 13:46:30 (31 seconds)


plot