HOME   LIST
‹–   –›

Flux Rope in 2023

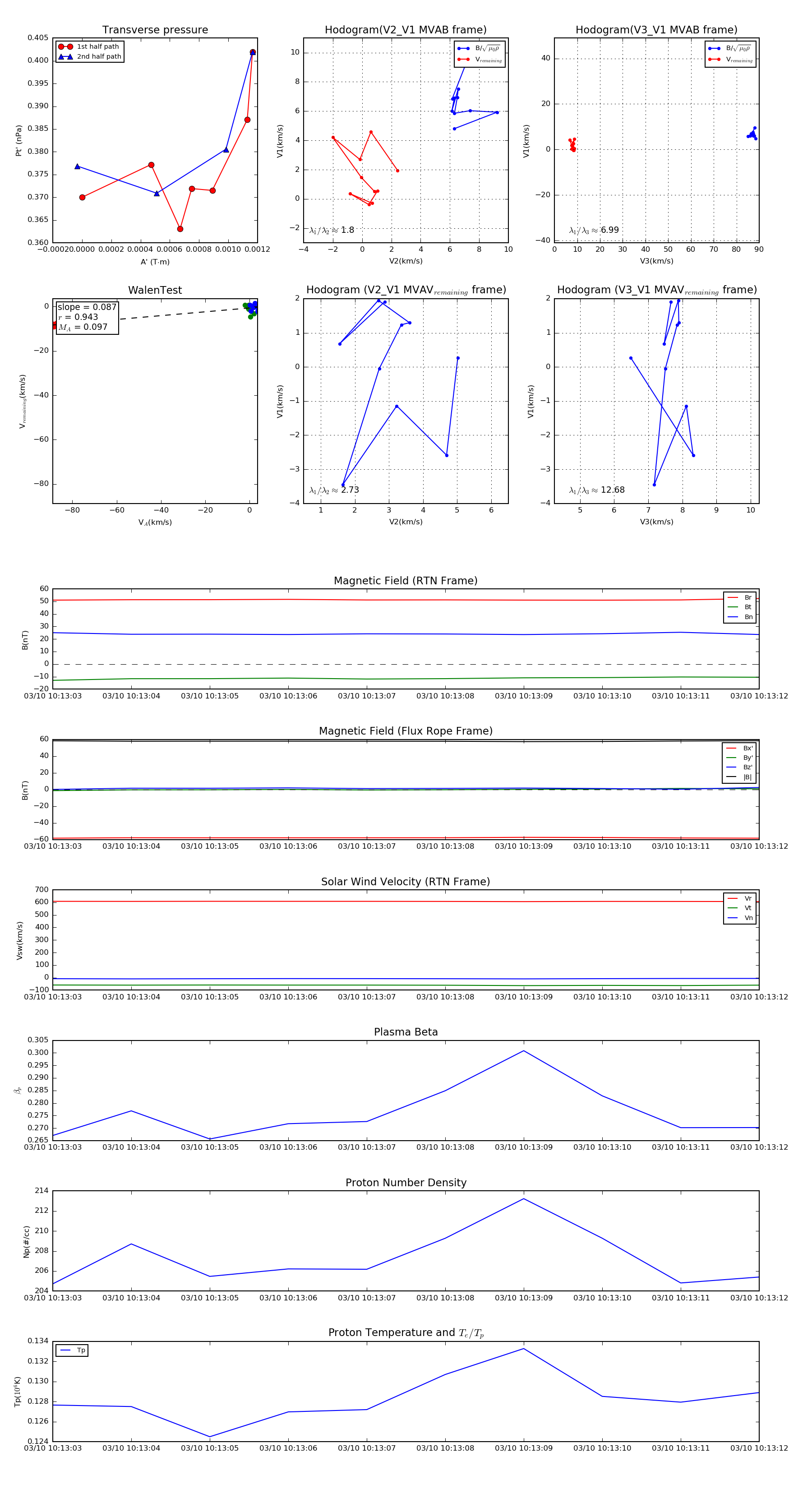
Flux Rope Event 2023-03-10 10:13:03 ~ 2023-03-10 10:13:12 (10 seconds)


plot