HOME   LIST
‹–   –›

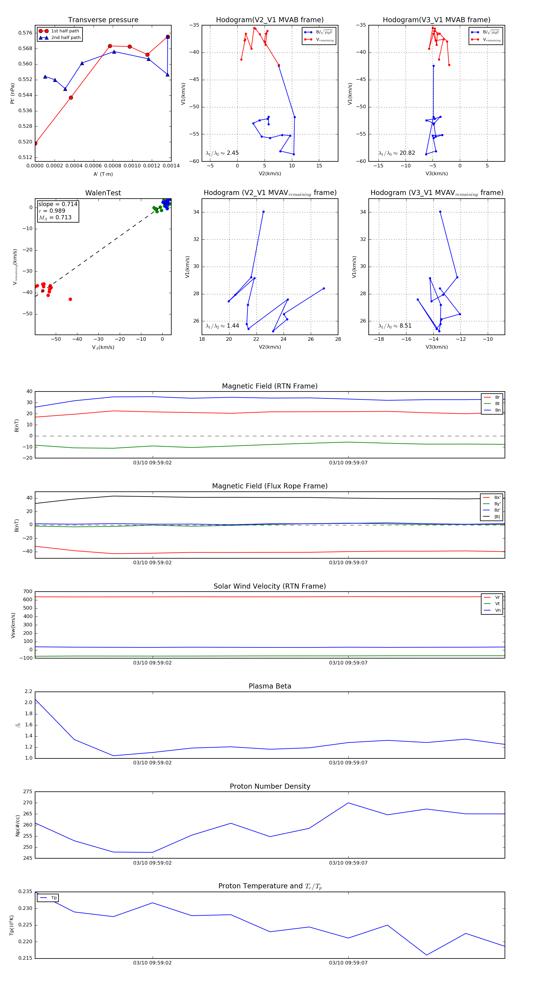
Flux Rope in 2023

Flux Rope Event 2023-03-10 09:58:59 ~ 2023-03-10 09:59:11 (13 seconds)


plot