HOME   LIST
‹–   –›

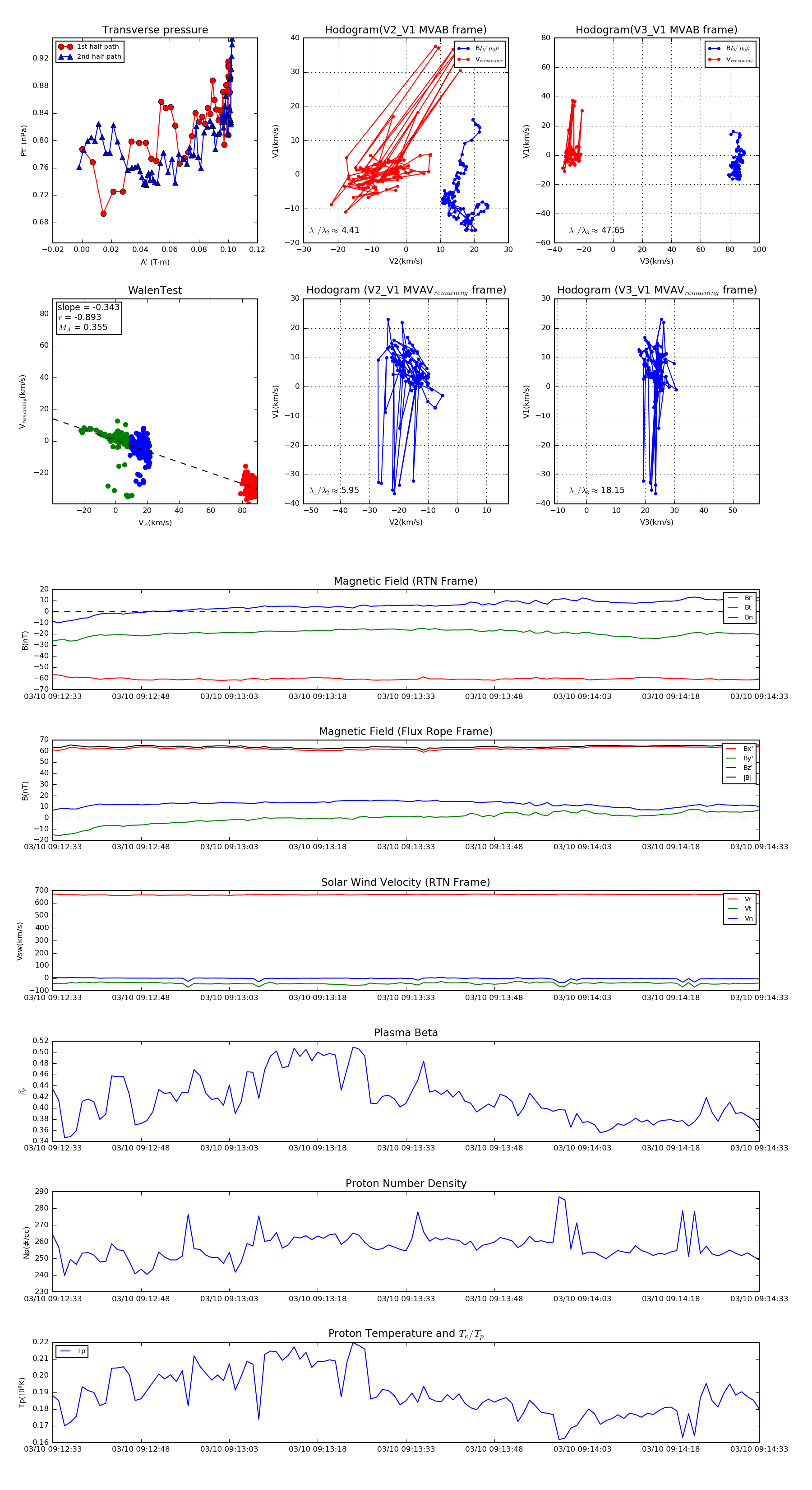
Flux Rope in 2023

Flux Rope Event 2023-03-10 09:12:33 ~ 2023-03-10 09:14:33 (121 seconds)


plot