HOME   LIST
‹–   –›

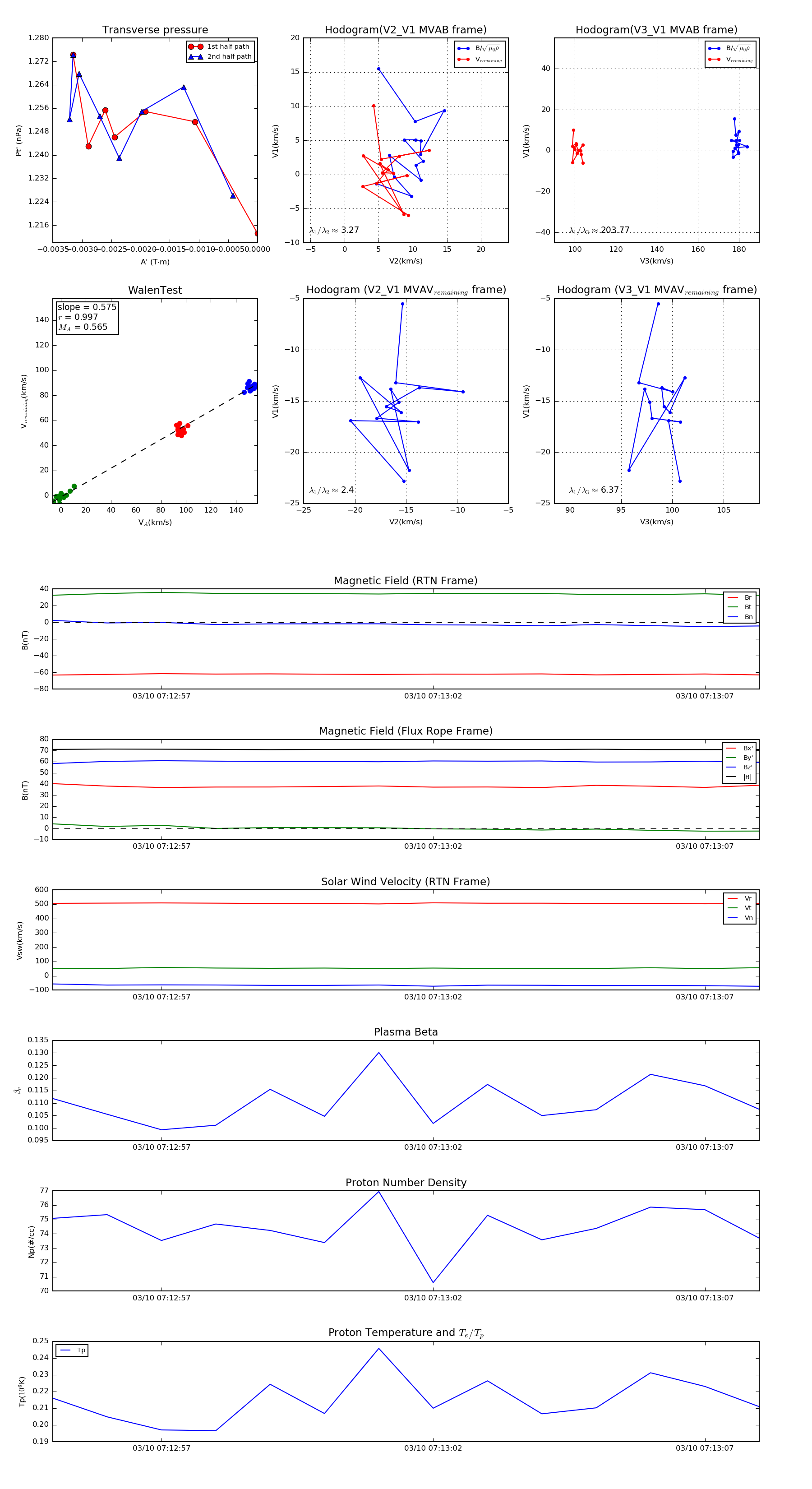
Flux Rope in 2023

Flux Rope Event 2023-03-10 07:12:55 ~ 2023-03-10 07:13:08 (14 seconds)


plot